Évaluation du secteur d'activité en observation de la Terre de l'Agence spatiale canadienne
Pour la période d' à
Projet no 15/16 – 02-02
Préparée par la Direction, Audit et évaluation
Table des matières
- Liste des tableaux et des schémas
- Acronymes utilisés dans le rapport
- Sommaire
- 1. Présentation
- 2. Contexte
- 3. Approche et méthodes d'évaluation
- 4. Résultats
- 5. Conclusions et recommandations
- 6. Réponse et plan d'action de la direction
- Annexes
Liste des tableaux et des schémas
- Tableau 1 Dépenses du secteur d'activité en observation de la Terre par année financière et sous-sous-programme
- Tableau 2 Retombées du PDAOT d'après les répondants au sondage
- Tableau 3 Taux annuel des frais généraux, de à
- Tableau 4 Zones d'intérêt des ministères et des organismes du gouvernement
- Figure 1 Utilisation totale des images RSO par les ministères et les organismes fédéraux, de à
- Figure 2 Utilisation totale des acquisitions et des images RSO archivées de RADARSAT-2, de à
- Figure 3 Organigramme
- Figure 4 Dépenses prévues vs dépenses réelles, -
- Figure 5 Répartition des dépenses réelles totales par sous-sous-programme de à
Acronymes utilisés dans le rapport
- AAC : Agriculture et Agroalimentaire Canada
- AANC : Affaires autochtones et du Nord Canada
- AAP : Architecture d'alignement des programmes
- ASC : Agence spatiale canadienne
- CCCOT : Centre canadien de cartographie et d'observation de la Terre
- CNDOT : Cadre national des données d'observation de la Terre
- COSM : Centre des opérations de la sûreté maritime
- CRII : Comité de revue et d'intégration des investissements
- ECCC : Environnement et Changement climatique Canada
- EIS : Examen indépendant et de surveillance
- ESA : Agence spatiale européenne
- ETP : Équivalent temps plein
- F et E : Fonctionnement et entretien
- FTP : Protocole de transfert de fichiers
- GACC : Gestion améliorée des commandes et des conflits
- GC : Gouvernement du Canada
- IGOT : Initiatives gouvernementales en observation de la Terre
- InSAR : Interférométrie par radar à synthèse d'ouverture
- ISTOP : Surveillance intégrée des pollueurs par les hydrocarbures
- MCR : Mission de la Constellation RADARSAT
- MDA : MacDonald, Dettwiler and Associates
- MDN : Ministère de la Défense nationale
- MPO : Pêches et Océans Canada
- NASA : National Aeronautics and Space Administration
- OT : Observation de la Terre
- PC : Parcs Canada
- PDAOT : Programme de développement d'applications en observation de la Terre
- PE : Protocole d'entente
- PEI : Protocole d'entente interministériel
- PTT : Poursuite, télécommande et télémesure
- PUAD : Plan d'utilisation appliquée des données
- PUIDOT : Programme d'utilisation des données et des images d'observation de la Terre
- RNCan : Ressources naturelles Canada
- RPP : Rapport sur les plans et les priorités
- RSO : Radar à synthèse d'ouverture
- SAOT : Secteur d'activité en observation de la Terre
- SAI : Système automatisé d'identification
- SCG : Service canadien des glaces
- SGDOT : Système de gestion des données d'observation de la Terre
- SGDR : Services gouvernementaux de données RADARSAT
- SMR : Stratégie de mesure du rendement
- SOAR : Recherche sur les applications scientifiques et opérationnelles
- SPPCC : Sécurité publique et Protection civile Canada
- SSP : Sous-sous-programme
- StatCan : Statistique Canada
- TC : Transports Canada
- TI : Technologie de l'information
- U&ST: Équipe d'utilisateurs et de scientifiques
- VASP : Fournisseur de services à valeur ajoutée
- ZI : Zone d'intérêt
Sommaire
L'évaluation du secteur d'activité en observation de la Terre de l'Agence spatiale canadienne (ASC) a été lancée en par la Direction, Audit et évaluation, conformément aux exigences de la Loi sur la gestion des finances publiques et du plan d'évaluation ministériel quinquennal. L'évaluation entreprise par Science-Metrix Inc. a mis l'accent sur les cinq questions fondamentales définies dans la Directive sur la fonction d'évaluation () du Secrétariat du Conseil du Trésor du Canada, qui comprenait des questions de pertinence et de rendement. L'évaluation portait sur l'atteinte des résultats du secteur d'activité en observation de la Terre, et non sur la conception et l'exécution de chacune des activités et chacun des extrants de ce secteur d'activité. La portée de l'évaluation comprenait également un examen à mi-parcours de la conception et de l'exécution de la Mission de la Constellation RADARSAT (MCR) jusqu'à présent, afin de respecter les engagements en matière d'approbation de financement et de combler les besoins de renseignements de la haute direction. Le calendrier de l'évaluation couvre la période allant du au , au cours de laquelle les débours totaux ont dépassé les 700 millions de dollars.
Description du programme
L'observation de la Terre (OT) est un élément de plus en plus important du programme spatial de l'ASC depuis le lancement de la mission RADARSAT-1 en . De à , RADARSAT-1 a fourni des services opérationnels aux utilisateurs du gouvernement et aux utilisateurs commerciaux à l'échelle mondiale, au moyen d'un réseau de stations de réception au sol. Ce réseau a permis au Canada de devenir l'un des chefs de file mondiaux des systèmes de radar à synthèse d'ouverture (RSO) dans l'espace. Ce titre a été maintenu grâce au lancement du satellite à la fine pointe de la technologie RADARSAT-2 en , qui dépasse maintenant sa durée de vie prévue (qui devait prendre fin en ). L'approbation de la fabrication, de l'essai et du lancement de la MCR a été reçue en , et le lancement est prévu pour . Les utilisateurs canadiens et internationaux (gouvernement, milieu universitaire et industrie) des données et des images RSO de RADARSAT ont un approvisionnement continu depuis plus de 20 ans. Ayant une durée de vie de conception estimée à 7 ans, la MCR garantira la disponibilité des données RSO afin que les utilisateurs actuels puissent réaliser d'importants investissements à long terme dans les systèmes, procédures et applications, dans le but d'intégrer des images RSO à leurs opérations quotidiennes.
Pertinence
Au cours de la période couverte par cette évaluation, le secteur d'activité en observation de la Terre a répondu largement aux dossiers prioritaires du gouvernement fédéral et à ceux de l'ASC en harmonisant les résultats du secteur d'activité et la conception de la MCR avec les besoins des ministères et organismes fédéraux. Le secteur d'activité en observation de la Terre fournit aux ministères et organismes du gouvernement l'accès aux données et images RSO aux fins de l'élaboration de solutions spatiales pouvant les aider à s'acquitter de leurs mandats qui contribuent directement ou indirectement aux enjeux nationaux prioritaires. Les résultats de l'évaluation démontrent donc que le rôle de l'ASC dans la conception, le lancement et l'exécution des missions d'OT pour fournir des données RSO, manipuler des données et promouvoir l'utilisation des données et images est très approprié.
Le soutien accordé par le secteur d'activité en observation de la Terre à la participation du secteur privé canadien à la concrétisation de la mission spatiale relative à l'OT a généré d'importantes retombées économiques directes. Les entreprises spatiales à valeur ajoutée canadiennes et les universités ont également été impliquées dans les programmes de développement d'applications, principalement pour soutenir l'innovation et le développement d'applications utilisées par le gouvernement fédéral. À mesure que la technologie d'OT évolue, il y a une possibilité que le secteur d'activité en observation de la Terre soutienne davantage les universités ainsi que le développement et la compétitivité de l'industrie spatiale à valeur ajoutée. Les ministères et organismes du gouvernement, le milieu universitaire et le secteur privé utilisent plusieurs sources de données d'OT provenant de satellites étrangers afin de générer des solutions spatiales, et de nombreux pays tendent vers des initiatives de données ouvertes. L'examen des résultats du secteur d'activité en observation de la Terre afin d'inclure les besoins et les intérêts de tous les intervenants pour une variété de données d'OT permettrait d'assurer que le secteur de l'OT évolue au rythme des tendances mondiales actuelles.
Par conséquent, l'évaluation recommande ce qui suit :
Étant donné que la Politique sur les résultats du Conseil du Trésor exige que les ministères élaborent le cadre ministériel de leurs résultats et le répertoire de leurs programmes, l'ASC devrait profiter de l'occasion pour examiner les résultats de son secteur d'activité en observation de la Terre afin de mieux témoigner de l'éventail d'intervenants en OT au Canada et de répondre à leurs besoins en leur donnant accès à une variété de données d'OT, y compris les données provenant de satellites étrangers.
Atteinte des résultats
Le secteur d'activité en observation de la Terre a atteint ses résultats en fournissant aux ministères et organismes du gouvernement un nombre croissant de données et d'images de haute qualité, et en les soutenant dans le perfectionnement des solutions spatiales. Les données et images RSO ont énormément aidé les ministères à réaliser des économies de coûts. L'augmentation des usagers d'images RADARSAT a amplifié le potentiel de conflits par rapport aux nouveaux approvisionnements, ce qui a été partiellement résolu par la mise en œuvre de la Gestion améliorée des commandes et des conflits (GACC) pour les ministères utilisateurs. Les conflits d'approvisionnements de données demeurent un défi auprès de l'industrie spatiale à valeur ajoutée et des intervenants du milieu universitaire. L'utilisation d'images archivées a augmenté au cours de la période visée par l'évaluation, et les utilisateurs sont très satisfaits du catalogue d'images archivées en ligne. La couverture standard, combinée à la valorisation et à l'accessibilité améliorées des images RADARSAT archivées, devrait permettre de soutenir l'industrie spatiale à valeur ajoutée et les intervenants du milieu universitaire en leur procurant un meilleur accès aux images RSO et un moyen efficace de réutiliser les images à de fins multiples, comme la recherche et développement en vue de développer de nouvelles applications.
Le secteur d'activité en observation de la Terre a été efficace dans le développement d'applications pour aider les ministères et organismes du gouvernement à s'acquitter de leurs mandats, et les programmes de financement et d'approvisionnement en images qu'il comporte ont grandement contribué à renforcer la capacité des utilisateurs ministériels. Par contre, il demeure nécessaire de donner à l'industrie spatiale à valeur ajoutée un rôle plus important dans l'offre de services pour le développement d'applications en réponse aux besoins des ministères utilisateurs émergents, afin de renforcer davantage leur capacité. En outre, l'industrie spatiale à valeur ajoutée, soutenue par le secteur d'activité en observation de la Terre, a montré un bon rendement des fonds investis grâce à la commercialisation de la moitié des projets étudiés dans le cadre de la présente évaluation. La révision du modèle de financement pourrait renforcer les avantages commerciaux du secteur d'activité en observation de la Terre.
Par conséquent, l'évaluation recommande ce qui suit :
L'ASC devrait améliorer l'efficacité du programme d'applications en revoyant sa conception et ses options de financement afin de mieux appuyer le renforcement des capacités des ministères utilisateurs de données d'OT et de développer une industrie spatiale à valeur ajoutée en OT compétitive au Canada.
Efficience et économie
Le secteur d'activité en observation de la Terre a été géré d'une manière efficiente et économique en utilisant des contrôles de gestion internes et divers modèles opérationnels en vue de répondre au contexte canadien. Les programmes de financement du secteur d'activité en observation de la Terre ont été un moyen très efficace de soutenir l'utilisation des données en fournissant des images aux ministères et organismes du gouvernement, au secteur privé et au milieu universitaire grâce à la diversité de mécanismes de financement et d'approvisionnement en images. En outre, l'ASC a réussi à maintenir la MCR sur la bonne voie pour respecter ses échéances.
En ce qui concerne les systèmes et les outils de mesure du rendement, qui sont actuellement décentralisés au sein du secteur d'activité en observation de la Terre, l'évaluation a relevé des occasions d'amélioration afin de produire des données adéquates sur la mesure du rendement pour appuyer la fonction d'évaluation et la prise de décisions par la haute direction. En raison de la nature des activités du secteur d'activité en observation de la Terre, les résultats de ce dernier se concentrent sur les réalisations du gouvernement fédéral, et par conséquent il est difficile de mesurer ces résultats et d'en rendre compte. L'amélioration de la coordination entre les programmes du secteur d'activité en observation de la Terre en matière d'exigences d'établissement de rapports simplifiées et coordonnées allégerait le fardeau des utilisateurs des ministères et organismes du gouvernement.
Par conséquent, l'évaluation recommande ce qui suit :
Les outils et mécanismes de mesure du rendement du secteur d'activité en observation de la Terre devraient être remaniés et opérationnalisés de façon mieux coordonnée et centralisée au sein du secteur d'activité, dans le but de générer des données sur le rendement accessibles et utiles pour soutenir la fonction d'évaluation et la haute direction du secteur d'activité en observation de la Terre.
1. Présentation
L'Agence spatiale canadienne (ASC) a le mandat « de promouvoir l'exploitation et l'usage pacifiques de l'espace, de faire progresser la connaissance de l'espace au moyen de la science et de faire en sorte que les Canadiens tirent profit des sciences et techniques spatiales sur les plans tant social qu'économiqueNote de bas de page 1. »
L'ASC a été créée en et elle dispose d'un statut équivalent à celui d'un ministère du gouvernement du Canada (GC); elle est responsable de la coordination et de la mise en œuvre des politiques et programmes spatiaux, de l'application et de la diffusion de la technologie spatiale et de la promotion de l'exploitation commerciale de l'espace. L'observation de la Terre (OT) est un élément de plus en plus important du programme spatial de l'ASC depuis le lancement de la mission RADARSAT-1 en .
La Direction, Audit et évaluation de l'ASC a fait appel aux services de Science-Metrix Inc. pour entreprendre une évaluation du secteur d'activité en observation de la Terre de l'ASC, conformément au plan d'évaluation ministériel quinquennal et à la Politique sur l'évaluation () du Conseil du Trésor du Canada. L'évaluation porte sur les questions liées à la pertinence et au rendement (efficacité, efficience et économie) d' à .
2. Contexte
2.1 Profil du programme
Dans les années , la technologie avant-gardiste de radar à synthèse d'ouverture (RSO) du Canada, déployée dans les aéronefs, a saisi des images du Canada et de certaines parties de l'Afrique. Ces avancées technologiques ont alors été intégrées dans le matériel de vol spatial qui a été utilisé par l'Agence spatiale européenne (ESA). Ayant acquis un patrimoine de vol spatial, le Canada a lancé en son propre satellite d'observation de la Terre RADARSAT-1, avec l'objectif principal de gérer la navigation dans les eaux encombrées par les glaces du Canada. Fonctionnant indépendamment de la lumière du jour ou des conditions météorologiques, le capteur du satellite RSO a fourni une couverture globale de la surface de la Terre, ce qui en fait un capteur utile pour surveiller l'évolution des masses continentales et des zones côtières du Canada.
De à , RADARSAT-1 a fourni des services opérationnels aux utilisateurs gouvernementaux et commerciaux à l'échelle mondiale, grâce au réseau de stations de réception au sol. Ce réseau a permis au Canada de devenir l'un des chefs de file mondiaux des systèmes de RSO dans l'espace aux fins d'observation de la Terre. Ce titre a été maintenu grâce au lancement du satellite à la fine pointe de la technologie RADARSAT-2 en , dont la durée de vie de conception devait prendre fin en . Étant donné que RADARSAT-2 est toujours en fonction, les utilisateurs canadiens et internationaux (gouvernement, milieu universitaire et industrie) des données et des images RSO de RADARSAT ont un approvisionnement continu depuis plus de 20 ansNote de bas de page 2.
En , la Mission de la Constellation RADARSAT (MCR) a reçu l'approbation de principe afin de développer une constellation de trois satellites radar pour soutenir les opérations des utilisateurs publics et privés. En , l'approbation a été reçue pour commencer la phase D afin de construire, de mettre à l'essai et de lancer la MCR d'ici , suivie de l'examen critique de la conception de la mission qui a été achevé en pour la phase C. La durée de vie estimée de la MCR est de 7 ans pour garantir la disponibilité des données RSO afin que les utilisateurs actuels puissent réaliser d'importants investissements à long terme dans les systèmes, procédures et applications dans le but d'intégrer des images RSO à leurs opérations quotidiennes.
Les ministères et organismes utilisateurs du gouvernement fédéral se servent des images spatiales RSO dans un large éventail de domaines, notamment la surveillance environnementale, la surveillance maritime, la cartographie des terres et l'agriculture. Le GC utilise de plus en plus des données d'OT dans le cadre de ses efforts pour maintenir la souveraineté et la sécurité du Canada et pour assurer la mise en valeur responsable des ressources du Nord et leur bonne gestion dans le contexte de l'ouverture du passage du Nord-Ouest dans l'Arctique.
En , le GC a lancé le Cadre de la politique spatiale du Canada, un nouveau cadre stratégique pour répondre à ces possibilités et aux besoins émergents. Ce cadre énonce cinq principes et quatre domaines d'action qui orientent les activités stratégiques et l'avenir du Canada dans l'espace. Le secteur d'activité en observation de la Terre s'aligne sur le Cadre de la politique spatiale du Canada. Les trois principaux intervenants du Programme sont
- les ministères et organismes du gouvernement fédéral,
- les organisations de l'industrie spatiale et
- le milieu universitaire.
Les autres intervenants comprennent les agences spatiales internationales, telles que la National Aeronautics and Space Administration (NASA) des États-Unis et l'ESA, qui sont à la fois partenaires et clients pour les données d'OT, ainsi que la population en général (indirectement).
2.2 Gouvernance, rôles et responsabilités
Un certain nombre de conseils de gouvernance sont responsables des processus de prise de décision des investissements spatiaux du GC, y compris les investissements en OT pour l'utilisation de l'espaceNote de bas de page 3.
Gouvernance interministérielle de l'espace
- Le Comité de gouvernance des sous-ministres sur l'espace est un organisme pangouvernemental qui a été créé afin de garantir l'harmonisation du programme spatial avec les priorités et mandats du gouvernement.
- Deux comités d'intégration à l'échelon du sous-ministre adjoint et du directeur général sont responsables d'assurer la coordination des investissements liés à l'espace afin d'éliminer tout chevauchement d'objectifs et de ressources, en établissant une approche pangouvernementale des besoins et des exigences des utilisateurs.
Gouvernance interne de l'ASC
- Le Comité exécutif de l'ASC est l'organisme décisionnel officiel de l'Agence. À ce titre, il est responsable de la gouvernance des programmes et des activités, ainsi que de la délégation du pouvoir de dépenser au sein de l'ASC. Conformément aux dispositions de son mandat, le Comité exécutif est responsable de la gestion, de la surveillance et du contrôle des activités de l'ASC.
- Le mandat du Comité de revue et d'intégration des investissements (CRII) consiste à fournir une saine gérance afin de s'assurer que les investissements de l'ASC sont effectués et surveillés pour optimiser les ressources et les résultats escomptés du programme. Les décisions prises par le CRII portent sur l'attribution et la réattribution des ressources, les processus de gestion des investissements et des projets, l'établissement de points de contrôle de projet et l'établissement de rapports sur les plans, les programmes et les résultats.
- Le mandat du Comité sur la politique et la stratégie consiste à garantir que l'ASC possède un programme d'action cohérent et des politiques et stratégies bien conçues qui s'harmonisent avec d'autres politiques nationales et internationales pertinentes et appuient les objectifs relatifs à l'espace du GC.
La MCR constitue un grand projet de l'État et, à ce titre, son financement doit être approuvé par le Cabinet et l'accès aux fonds doit être autorisé par le Conseil du Trésor. Les modifications importantes à la portée de ces projets nécessitent l'approbation du Conseil du Trésor ou du Cabinet. D'autres projets du secteur d'activité en observation de la Terre sont supervisés et gérés par plusieurs structures de gouvernance à différents niveaux.
2.3 Théorie du programme
Le secteur d'activité en observation de la Terre relève du programme Données, informations et services spatiaux (1.1), qui vise le résultat stratégique suivant : « Les activités du Canada en matière d'exploration spatiale, de prestation de services depuis l'espace et de développement de capacités spatiales répondent aux besoins nationaux en matière de connaissances scientifiques, d'innovation et d'information. » Le résultat ultime du secteur d'activité en observation de la Terre est le suivant : « Le GC offre des programmes et des services plus diversifiés ou plus rentables grâce à l'utilisation qu'il fait des solutions spatiales. » Le secteur d'activité en observation de la Terre comprend quatre sous-sous-programmes (SSP) de l'Architecture d'alignement des programmes (AAP) de l'ASC, et chacun d'eux est décrit ci-dessous.
- Missions d'observation de la Terre (SSP 1.1.1.1) englobe la définition, la conception, le développement technologique et la mise en œuvre de satellites en orbite terrestre voués à la production de données, d'informations ou d'images de la Terre et son atmosphère.
- Exploitation de satellites (SSP 1.1.2.1) englobe les services de poursuite, télécommande et télémesure (PTT) associés à des satellites canadiens ou à des satellites étrangers lorsque les stations canadiennes doivent fournir ces services.
- Manipulation de données (SSP 1.1.2.2) porte sur une approche coordonnée à l'échelle nationale en vue de déterminer l'emplacement optimal des stations et sur la manipulation des données et des images spatiales de RSO.
- Utilisation des données et des images d'observation de la Terre (SSP 1.1.3.1) vise à développer des produits, des systèmes et des applications pour les images d'OT. On favorise la participation du gouvernement fédéral, de l'industrie spatiale canadienne et du milieu universitaire par les moyens de financement et d'approvisionnement suivants :
- Le programme Initiatives gouvernementales en observation de la Terre (IGOT) fournit un soutien financier et technique aux ministères et organismes du gouvernement fédéral;
- Le Programme de développement d'applications en observation de la Terre (PDAOT) fournit un soutien financier et une accessibilité aux images aux organismes du secteur privé canadien;
- La Recherche sur les applications scientifiques et opérationnelles (SOAR) fournit l'accessibilité aux images RADARSAT aux institutions et chercheurs universitaires canadiens et internationaux, ainsi que le soutien financier aux établissements postsecondaires canadiens;
- Le Plan d'utilisation appliquée des données (PUAD) fournit un cadre aux activités, à la gestion et aux ressources qui seront prises en charge par le projet de la MCR pour appuyer la préparation opérationnelle des utilisateurs des données et images de la MCR au sein des ministères et organismes du gouvernement fédéral à temps pour la mise en service du système prévue pour , et pour son utilisation optimale par la suite. Les ressources financières du PUAD font partie du budget total de la MCR.
Le modèle logique du secteur d'activité en observation de la Terre (annexe A) indique quels sont les liens entre les activités décrites ci-dessus et l'atteinte des résultats.
2.4 Affectation des ressources
Le budget de services votés annuel de 300 millions de dollars attribué à l'ASC a été établi en (215,4 millions de dollars en ) et est maintenant de l'ordre de 260 millions de dollars. La part de ces dépenses du secteur d'activité en observation de la Terre varie d'une année à l'autre, mais elle a eu en général une tendance à la hausse. Elle est maintenant à plus de 50 % au moment où le déboursement de sommes pour la fabrication, l'assemblage, l'intégration et les essais de la phase D de la MCR débute. Les dépenses réelles pour les années financières couvertes par la présente évaluation des SSP sont présentées dans le tableau 1 ci-dessous.
| Sous-sous-programme | - Dépenses réelles | - Dépenses réelles | - Dépenses réelles | - Dépenses réelles | -Note de bas de page 4 Dépenses réelles |
|---|---|---|---|---|---|
| Missions d'observation de la Terre : (sous-sous-programme 1.1.1.1) | |||||
| Salaires | 3 925 118 | 4 109 825 | 5 565 537 | 6 623 525 | 7 151 337 |
| F et E | 2 542 139 | 1 647 867 | 705 076 | 4 071 716 | 1 798 219 |
| Immobilisations | 90 523 336 | 92 483 781 | 171 276 943 | 127 367 215 | 153 772 139 |
| S et C | 0 | 0 | 0 | 318 644 | 649 870 |
| Total cumulatif du sous-sous-programme 1.1.1.1 | 96 990 592 | 98 241 474 | 177 547 555 | 138 381 100 | 163 371 565 |
| Exploitation de satellites (portion du secteur d'activité en observation de la Terre) : (sous-sous-programme 1.1.2.1) | |||||
| Salaires | 2 298 977 | 2 151 609 | 1 984 094 | 1 962 289 | 1 725 941 |
| F et E | 3 692 016 | 2 945 139 | 1 590 275 | 1 092 994 | 3 082 082 |
| Immobilisations | 263 530 | 746 492 | 1 203 155 | 1 065 259 | 1 639 394 |
| S et C | 0 | 0 | 0 | 0 | 0 |
| Total cumulatif du sous-sous-programme 1.1.2.1 | 6 254 523 | 5 843 241 | 4 777 524 | 4 120 542 | 6 447 417 |
| Manipulation de données (portion du secteur d'activité en observation de la Terre) : (sous-sous-programme 1.1.2.2) | |||||
| Salaires | 82 289 | 95 662 | 44 103 | 98 486 | 140 531 |
| F et E | 1 772 884 | 1 456 753 | 624 647 | 243 204 | 240 559 |
| Immobilisations | 0 | 0 | 0 | 0 | 0 |
| S et C | 0 | 0 | 0 | 0 | 0 |
| Total cumulatif du sous-sous-programme 1.1.2.2 | 1 855 173 | 1 552 415 | 668 751 | 341 690 | 381 090 |
| Utilisation des données et des images d'observation de la Terre (sous-sous-programme 1.1.3.1) | |||||
| Salaires | 1 938 126 | 1 349 638 | 1 131 487 | 1 295 224 | 1 103 867 |
| F et E | 10 522 593 | 7 655 960 | 6 422 709 | 7 502 373 | 14 402 037Note de bas de page 5 |
| Immobilisations | 61 999 | 0 | 0 | 0 | 0 |
| S et C | 50 000 | 145 500 | 69 554 | 1 208 284 | 1 380 690 |
| Total cumulatif du sous-sous-programme 1.1.3.1 | 12 572 718 | 9 151 098 | 7 623 750 | 10 005 881 | 16 886 594 |
| Total du secteur d'activité en observation de la Terre | 117 673 006 | 114 788 227 | 190 617 580 | 152 849 213 | 187 086 666 |
Source : Direction des finances de l'ASC, . En raison de l'arrondissement, il se peut que les sommes ne correspondent pas exactement aux totaux.
2.5 Évaluation précédente du programme
Aucune évaluation officielle précédente du secteur d'activité en observation de la Terre n'a été entreprise. En , l'ASC a réalisé la dernière évaluation du programme Utilisation des données et des images d'observation de la Terre (SSP 1.1.3.1)Note de bas de page 6. Une évaluation du grand projet de l'État RADARSAT-2 a été achevée en Note de bas de page 7.
3. Approche et méthodes d'évaluation
3.1 Objet et portée
L'évaluation du secteur d'activité en observation de la Terre de l'ASC est conforme aux exigences stipulées dans la Politique sur l'évaluation () et la Loi sur la gestion des finances publiques du Conseil du Trésor.
L'évaluation visait la période allant du au . La portée de l'évaluation du secteur d'activité en observation de la Terre comprenait quatre SSP de l'AAP de l'ASC. L'évaluation portait sur l'atteinte des résultats immédiats, intermédiaires et ultimes du secteur d'activité en observation de la Terre, comme il est indiqué dans le modèle logique, et non sur la conception et l'exécution de chacune des activités et chacun des extrants du secteur d'activité. La présente évaluation comprend également une évaluation à mi-parcours des progrès de la mise en œuvre de la MCR jusqu'à présent afin de respecter les engagements en matière d'approbation de financement. Cette évaluation à mi-parcours englobe l'activité de la première définition et des phases de conception A, B et C à la fabrication, au montage, à l'intégration et aux essais actuels de la phase D.
3.2 Questions de l'évaluation
L'évaluation a examiné la pertinence et le rendement du secteur d'activité en observation de la Terre à l'aide des cinq questions fondamentales énoncées dans la Directive sur la fonction d'évaluation du Secrétariat du Conseil du Trésor () : conformité avec les priorités du gouvernement, conformité avec les rôles et les responsabilités du gouvernement fédéral, nécessité de maintenir le programme, réalisation des résultats escomptés, et démonstration d'efficience et d'économie. Les 16 questions abordées dans le cadre de l'évaluation sont énumérées ci-dessous.
Pertinence
- Les résultats du secteur d'activité en observation de la Terre s'alignent-ils sur les priorités du GC en ce qui concerne les sciences, la technologie et l'innovation, et le secteur spatial canadien?
- L'ASC assume-t-elle les rôles et responsabilités appropriés avec ses partenaires d'exécution en ce qui concerne les activités du secteur d'activité en observation de la Terre?
- Un changement est-il survenu en ce qui concerne la demande d'images RSO de la part des ministères et organismes fédéraux?
- Le secteur d'activité en observation de la Terre a-t-il correctement défini les besoins en matière de données et d'images de ses organismes et ministères utilisateurs actuels du gouvernement fédéral?
- Le secteur d'activité en observation de la Terre a-t-il tenu compte des intérêts et des besoins de ses autres intervenants en ce qui a trait à leur participation à l'élargissement de l'utilisation de l'espace relatif à l'OT?
Rendement
- Dans quelle mesure les missions RADARSAT d'OT ont-elles atteint leurs résultats immédiats et intermédiaires?
- Dans quelle mesure l'infrastructure au sol a-t-elle atteint ses résultats immédiats et intermédiaires?
- Dans quelle mesure l'utilisation des données et des images d'OT a-t-elle atteint ses résultats immédiats et intermédiaires?
- Dans quelle mesure le secteur d'activité en observation de la Terre a-t-il atteint son résultat ultime?
- Dans quelle mesure le secteur d'activité en observation de la Terre a-t-il créé pour les organisations du secteur privé des occasions de concevoir et de commercialiser de nouveaux produits et services d'OT?
- Des résultats imprévus ont-ils été attribuables au secteur d'activité en observation de la Terre?
- Le secteur d'activité en observation de la Terre a-t-il été géré de manière efficiente?
- Le secteur d'activité en observation de la Terre a-t-il été géré de manière économique?
- Existe-t-il d'autres modèles de prestation qui seraient plus efficientes ou économiques?
- La MCR est-elle sur la bonne voie pour atteindre les principaux jalons, respecter le budget et répondre aux besoins des utilisateurs comme prévu?
- La Stratégie de mesure du rendement du secteur d'activité en observation de la Terre a-t-elle facilité la sélection, l'élaboration et l'utilisation de mesures du rendement pour la prise de décision en matière de gestion et pour l'évaluation?
3.3 Méthodes
3.3.1 Examen de la documentation
Une analyse du contenu des documents internes et externes a été menée afin de positionner le secteur d'activité en observation de la Terre dans le cadre général de l'opération. L'examen a porté sur le contexte canadien et le contexte international, et il a surtout permis d'obtenir des détails sur les enjeux liés à la pertinence, ainsi que sur des renseignements contextuels pour évaluer l'atteinte des résultats. Dans le cadre de l'évaluation, 122 documents internes et externes ont été étudiés, notamment les documents internes fournis par l'ASC, les documents de politique et les articles revus par des pairs.
3.3.2 Données sur le rendement et données financières
L'examen des données financières, administratives et portant sur le rendement comprenait une analyse des données quantitatives connexes recueillies et présentées par le secteur d'activité en observation de la Terre au cours de la période de l'évaluation et a permis de mieux comprendre le rendement (c.-à-d. économie, efficience et efficacité). L'évaluation portait sur diverses données de rendement recueillies par les SSP, dans le contexte de la Stratégie de mesure du rendement du secteur d'activité en observation de la Terre et du Cadre de mesure du rendement de l'ASC. La Direction des finances de l'ASC a fourni les données financières.
3.3.3 Entrevues avec des informateurs clés
Des entrevues en profondeur avec des informateurs clés ont été réalisées auprès du personnel de l'ASC et des utilisateurs des organismes et ministères du gouvernement fédéral afin de mieux comprendre les questions liées à la pertinence et au rendement. Des 15 ministères utilisant des données et des images RSO, l'équipe d'évaluation a entrepris des entrevues en groupe ou individuelles auprès de 13 ministères et de 22 membres du personnel au total, lesquels ont reçu des guides d'entrevue personnalisés. Des entrevues ont été menées auprès de 10 membres du personnel de l'ASC afin de mieux comprendre la livraison à l'interne du secteur d'activité en observation de la Terre à l'ASC.
3.3.4 Profils des utilisateurs des ministères et organismes
Des profils des utilisateurs des ministères et organismes ont été créés pour montrer la capacité et les besoins actuels et futurs des ministères utilisateurs en ce qui concerne l'utilisation des images RSO. Les données provenant des entrevues, des sondages et des examens du rendement et de la documentation ont été compilées pour donner un aperçu des ministères et organismes sélectionnés. Les ministères et organismes suivants ont été sélectionnés en collaboration avec le chargé de projet en matière d'évaluation : Ressources naturelles Canada (RNCan), Parcs Canada (PC), Sécurité publique et Protection civile (SPPCC), Transports Canada (TC) et Affaires autochtones et du Nord Canada (AANC).
3.3.5 Sondages électroniques
L'équipe d'évaluation a mené deux sondages électroniques visant à obtenir des commentaires des bénéficiaires du programme SOAR et du PDAOT. Le sondage électronique du PDAOT a été lancé le et a pris fin le . Le PDAOT a financé 59 projets auprès de 21 intervenants du secteur privé au cours de la période d'évaluation. Le sondage a été envoyé aux 21 entreprises pour demander des renseignements sur tous leurs projets financés; 16 répondants ont fourni des renseignements sur 41 projets, ce qui a permis au sondage d'atteindre un taux de réponse de 70 %. Le sondage électronique sur le programme SOAR a été lancé le et a pris fin le . Il a été envoyé à 211 bénéficiaires nationaux et internationaux du programme SOAR et 87 sondages ont été remplis, ce qui représente un taux de réponse de 41 %. Le sondage sur le programme SOAR comprenait des questions ciblant spécifiquement les 43 bénéficiaires du programme SOAR qui n'avaient pas utilisé leur allocation de données pour mieux comprendre le manque de recours aux images RSO. Seulement 8 des 43 bénéficiaires ont répondu (19 %), avec diverses réponses.
3.3.6 Sondage téléphonique
L'équipe d'évaluation a également effectué des entrevues par sondage téléphonique auprès des bénéficiaires d'IGOT, et d'autres chercheurs ministériels, afin de mieux comprendre le progrès de leurs projets. L'IGOT a financé 60 projets au cours de la période de l'évaluation, et 25 bénéficiaires ont participé au moyen d'un sondage téléphonique. L'équipe d'évaluation a créé une feuille de calcul Excel pour recueillir des données en fonction de questions clés.
3.3.7 Études de cas
Des études de cas ont également été utilisées pour fournir des renseignements plus détaillés sur les programmes d'utilisation des données. Trois études de cas ont été sélectionnées en collaboration avec le chargé de projet d'évaluation de l'ASC, en examinant un bénéficiaire de chacun des programmes SOAR, IGOT et PDAOT. Les études de cas sont les suivants :
- IGOT : Pêches et Océans Canada (MPO), Service hydrographique du Canada, service de cartographie
- PDAOT : 3vGeomatics, pergélisol
- SOAR : Université de Waterloo, surveillance de la glace de lac
3.4 Limites
Les limites de la présente évaluation concernent les données sur le rendement. Les données sur le rendement cohérentes qui couvraient le calendrier - de l'évaluation étaient très limitées, en raison de l'évolution des indicateurs de rendement. La principale source de données couvrant le calendrier de l'évaluation était les Services gouvernementaux de données RADARSAT (SGDR), qui ont fourni l'utilisation des images RSO de RADARSAT-2 par ministère, par année, pour les stations au sol de l'ASC. Les données sur le rendement associées à l'acquisition porteront donc uniquement sur l'utilisation des images RSO de RADARSAT-2, par souci de cohérence. Toutefois, un ensemble solide de données probantes a été établi correctement pour mener l'évaluation du secteur d'activité en observation de la Terre.
4. Résultats
4.1 Pertinence
Cette section présente les résultats concernant la question de l'évaluation de la pertinence, en fournissant les constatations des questions d'évaluation suivantes : harmonisation avec les priorités du fédéral, harmonisation avec les rôles et les responsabilités du fédéral, et nécessité de maintenir le programme.
4.1.1 Harmonisation avec les priorités du gouvernement fédéral
Question d'évaluation (Pertinence) 1 : Les résultats du secteur d'activité en observation de la Terre s'harmonisent-ils avec les priorités du GC en ce qui concerne les sciences, la technologie et l'innovation, et le secteur spatial canadien?
Constatation no 1 : Tel qu'il est indiqué dans l'AAP de l'ASC, les résultats du modèle logique du secteur d'activité en observation de la Terre se sont alignés principalement sur les priorités du gouvernement fédéral pour accéder aux données et images RSO et aux solutions spatiales afin d'aider les ministères du gouvernement à s'acquitter de leurs mandats. La communauté d'OT, qui comprend l'industrie de l'espace à valeur ajoutée, est désignée dans le modèle logique du secteur d'activité en observation de la Terre comme un moyen de soutenir l'innovation et le développement d'applications à l'usage du gouvernement fédéral.
En , le GC a mis en place le Cadre de la politique spatiale du Canada, proposant une approche exhaustive concernant l'avenir du Canada dans l'espace. Le secteur d'activité en observation de la Terre s'est aligné sur le Cadre de la politique spatiale, avec l'objectif principal de répondre aux besoins des « intérêts canadiens d'abord ». Le Cadre énonce que « La souveraineté, la sécurité et la prospérité nationales seront les principaux moteurs des activités du Canada dans l'espaceNote de bas de page 8. » L'examen des documents a révélé que les résultats escomptés du secteur d'activité en observation de la Terre, établis avant la mise en place du Cadre de la politique spatiale, s'alignent sur le Cadre et fournissent aux ministères et organismes du gouvernement l'accès aux données et images RSO pour l'élaboration des solutions spatiales qui les aideront à s'acquitter de leurs mandats, lesquels contribuent directement ou indirectement aux enjeux nationaux prioritaires. Comme l'indique son AAP, l'ASC a fait ses investissements en tenant compte des exigences du gouvernement et s'est concentrée sur l'amélioration des missions RADARSAT, grâce à la réalisation de la MCR et à la mise en œuvre de l'infrastructure au sol connexe, ainsi qu'au développement d'applications pour les ministères et organismes du gouvernementNote de bas de page 9.
D'autres mécanismes prévus dans le Cadre de la politique spatiale Note de bas de page 10 comprenaient le Comité de gouvernance des sous-ministres sur l'espace pour assurer une surveillance, une responsabilité et un processus décisionnel adéquats sur les grands projets spatiaux multiministérielsNote de bas de page 11, comme la MCR, ainsi que deux conseils composés de cadres supérieurs des ministères et organisme fédéraux impliqués dans les activités scientifiques pour superviser « l'exercice pangouvernemental de priorisation, de séquencement et de gestion des ressources spatiales relativement à leur développement et à leur exploitationNote de bas de page 12. » Le fait d'avoir remplacé un satellite de propriété privée pour le RADARSAT-2 par un satellite appartenant à l'État pour la MCR aide davantage l'ASC à répondre aux besoins des ministères et organismes du gouvernement.
Sans égard à la mise en place du Cadre de la politique spatiale, l'examen des documents a révélé que de à , le Programme spatial canadien n'a pas bénéficié d'une orientation stratégique à long terme à jour pour l'exploitation de l'espace ou l'orientation des activités d'OT, malgré les tendances émergentes en OT et l'utilisation accrue des données et images RSO. Les données des entrevues ont révélé qu'en raison de l'absence d'une stratégie en OT, il était difficile pour l'ASC de prioriser les besoins et les investissements avec ses ressources limitées. L'examen des documents a révélé que, pour répondre aux besoins à l'échelle des ministères et organismes du gouvernement, d'autres pays ont mis en place des structures de coordination et des politiques spatiales interministérielles et nationales, ainsi que des organes consultatifs axés sur les intervenants pour appuyer l'établissement des priorités nationales liées à l'espaceNote de bas de page 13.
Le Cadre de la politique spatiale de a suivi la recommandation de l'Examen de l'aérospatialeNote de bas de page 14 et s'est engagé à créer un Comité consultatif de l'espace du Canada, dirigé par le président de l'ASC et composé de représentants du secteur spatial public et privéNote de bas de page 15. L'ASC a annoncé, entre autres, la création de ce comité en date de - visant à « assurer que tous les partenaires et intervenants appropriés sont consultés lors de l'établissement des priorités du gouvernement dans l'espace, et pour établir une surveillance ainsi qu'une reddition de comptes claire en matière d'investissementsNote de bas de page 16. » Comme il a été annoncé lors du Sommet de l'aérospatiale canadienne par le ministre de l'Innovation, des Sciences et du Développement économique, le Comité consultatif de l'espace a été officiellement renouvelé en avec le mandat de consulter les intervenants pour définir les éléments clés de la stratégie spatiale à venirNote de bas de page 15. Conformément aux propos du ministre : « Nos objectifs stratégiques consisteront d'abord et avant tout à exploiter l'espace pour stimuler davantage la croissance économique […] en appuyant les gens de talent, les activités de recherche et l'esprit entrepreneurial de l'industrieNote de bas de page 17. » Le gouvernement fédéral travaille actuellement sur une stratégie en OT qui fournira un cadre pour les investissements fédéraux dans les capacités opérationnelles de l'OT.
Le secteur d'activité en observation de la Terre se concentre sur le développement d'applications, et le lancement de la MCR s'harmonise avec les priorités en matière de sciences, d'innovation et de technologie. L'examen des documents a révélé que l'ASC a aligné ses activités sur la Stratégie en matière de sciences et de technologie du gouvernement fédéral en appuyant le développement de l'industrie par la spécialisation et l'acquisition d'expertise dans la fabrication des produits requis pour la MCR et en créant des occasions pour l'utilisation des donnéesNote de bas de page 18. Ces activités continuent d'être alignées sur la Stratégie fédérale des sciences, de la technologie et de l'innovation en encourageant l'innovation commerciale du CanadaNote de bas de page 19. Les études de cas ont montré que le soutien apporté par les possibilités d'approvisionnement d'images et de financement des programmes SOAR, IGOT et PDAOT a permis d'appuyer le résultat immédiat du secteur d'activité en observation de la Terre, qui est celui de « développer de nouvelles idées et d'améliorer la capacité de transformer les données d'OT en produits », en développant des produits pour les ministères et organismes du gouvernement. En plus de soutenir les besoins de fonctionnement, les données des entrevues ont indiqué que le secteur d'activité en observation de la Terre a été harmonisé avec les priorités scientifiques en concentrant les étapes initiales de l'innovation des données RSO sur des besoins scientifiques et de recherche, puis en soutenant progressivement le développement d'applications, depuis .
Comme c'était le cas dans d'autres pays ces dernières années, l'examen des documents a révélé que l'ASC pourrait renforcer son soutien à l'industrie spatiale à valeur ajoutée. Le modèle logique du secteur d'activité en observation de la Terre et la théorie du changement, établis avant le Cadre de la politique spatiale , pourraient mieux refléter l'engagement du Cadre à « appuyer l'industrie spatiale nationale afin qu'elle reste dynamique et compétitive à l'échelle mondialeNote de bas de page 20. » Un tel engagement pourrait également être traduit en priorités du secteur d'activité en observation de la Terre dans les Rapports sur les plans et les priorités (RPP) de l'ASC, ce qui n'était pas le cas ces dernières années. En outre, les résultats escomptés du secteur d'activité en observation de la Terre pourraient refléter plus directement les principales responsabilités de l'ASC « de promouvoir la diffusion et le transfert des techniques spatiales au profit de l'industrie canadienne et d'encourager l'exploitation commerciale du potentiel offert par l'espace, des techniques et installations spatiales et des systèmes spatiauxNote de bas de page 21. » Au fil des ans, un large soutien a été apporté à la promotion de l'industrie spatiale canadienne, en grande partie par l'intermédiaire de la conception et la construction des missions RADARSAT. Même si le secteur d'activité en observation de la Terre fournit un soutien financier et une accessibilité aux images à l'industrie de l'espace à valeur ajoutée, le programme est surtout utilisé, selon le modèle logique du secteur d'activité en observation de la Terre, comme un moyen de soutenir l'innovation et le développement d'applications à l'usage du gouvernement fédéral. Comme il est indiqué dans le modèle logique du secteur d'activité en observation de la Terre et la théorie du changement, le Programme vise la communauté d'OT, qui comprend l'industrie de l'espace à valeur ajoutée, pour « générer de nouvelles idées et renforcer sa capacité de transformer les données d'OT en produits et services », qui à leur tour aideront les organismes du gouvernement du Canada à s'acquitter de leur mandat.
4.1.2 Harmonisation avec les priorités de l'ASC
Le résultat stratégique de l'ASC énonce ce qui suit : « Les activités du Canada en matière d'exploration spatiale, de prestation de services depuis l'espace et d'élaboration de capacités spatiales répondent aux besoins nationaux en matière de connaissances scientifiques, d'innovation et d'informationNote de bas de page 22. » Depuis , l'un des trois principaux objectifs de l'ASC a été d'aider les ministères et organismes du gouvernement à développer et à utiliser des solutions spatiales afin d'offrir des programmes et services plus rentables qui contribueront à répondre aux priorités nationales, notamment « la souveraineté, la défense, la sécurité, la gestion des ressources, la surveillance de l'environnement et le NordNote de bas de page 24. » L'examen des documents a révélé que les résultats prévus du secteur d'activité en observation de la Terre sont alignés sur les priorités de l'ASC, qui, avec l'AAP, sont restées pratiquement inchangées entre et . Les quatre SSP qui composent le secteur d'activité en observation de la Terre contribuent à ce résultat stratégique en favorisant une « utilisation élargie des données, applications et informations spatiales par les ministères et organismes gouvernementaux, ce qui permettrait à ces derniers de mieux mettre en œuvre leurs politiques et programmes et d'assumer efficacement leurs responsabilités opérationnellesNote de bas de page 23. » Ils le font en construisant et en exploitant des systèmes satellites et des infrastructures au sol et en participant à des missions spatiales internationales, « chaque fois qu'il existe une façon rentable d'obtenir les données nécessaires pour respecter ses prioritésNote de bas de page 24. » La MCR et la mise en place de l'infrastructure au sol connexe sont alignées sur les priorités de l'ASC.
4.1.3 Harmonisation avec les rôles et responsabilités du gouvernement fédéral
Question d'évaluation (Pertinence) 2 : L'ASC assume-t-elle les rôles et responsabilités appropriés avec ses partenaires d'exécution en ce qui concerne les activités du secteur d'activité en observation de la Terre?
Constatation no 2 : L'ASC a assumé son rôle et ses responsabilités en ce qui concerne les missions d'OT, l'infrastructure au sol, la manipulation des données et l'utilisation des données et images.
Le résultat ultime du secteur d'activité en observation de la Terre est d'aider les ministères et organismes du gouvernement à offrir « des programmes et services plus diversifiés ou plus rentables en raison de l'utilisation de solutions spatiales ». L'examen des documents a révélé que l'atteinte de ce résultat a permis à l'ASC de remplir le rôle consistant à « aider les ministères et organismes fédéraux à utiliser et à commercialiser les techniques spatiales » et à assumer la responsabilité de « construire, acquérir et exploiter des véhicules, des installations et des systèmes de recherche et développement dans le domaine spatialNote de bas de page 21 ». Les données des entrevues montrent que les ministères et organismes du gouvernement considèrent le rôle central que joue l'ASC comme approprié et important. L'ASC maintient une relation de travail avec l'entreprise MacDonald, Dettwiler and Associates Ltd. (MDA) pour concevoir, développer et mettre en œuvre les missions satellitaires, une relation considérée comme adéquate pour soutenir les missions d'OT des SSP. L'examen des documents a permis de constater qu'en mettant à contribution les biens des ministères et organismes du gouvernement, comme l'infrastructure au sol pour satellites du Centre canadien de cartographie et d'observation de la Terre (CCCOT) de RNCan, le secteur d'activité en observation de la Terre respecte également l'exigence de la Loi sur l'Agence spatiale canadienne qui énonce que « l'Agence fait usage […] des installations et services des ministères et organismes fédérauxNote de bas de page 21 » par l'exploitation de satellites des SSP.
Les données tirées des entrevues ont indiqué que le rôle de l'ASC était limité en ce qui concerne l'infrastructure au sol et la réception des données, y compris l'infrastructure de technologie de l'information (TI), car la plupart de ces activités sont entreprises par le CCCOT. Le partenariat est jugé satisfaisant pour le CCCOT, même si les données tirées des entrevues ont indiqué qu'il serait utile d'examiner le partenariat entre l'ASC et le CCCOT en vue d'en accroître l'efficacité. Les données tirées des entrevues soutiennent le point de vue selon lequel le rôle de l'ASC est des plus appropriés en ce qui a trait à la coordination des demandes d'acquisition de données entre les utilisateurs et MDA par l'intermédiaire du Bureau de commande en vertu du SSP de manipulation des données.
L'examen des documents a révélé que le SSP d'utilisation des données et des images d'OT appuyait l'ASC dans son rôle qui consiste à « concevoir, réaliser, diriger et gérer des programmes et travaux liés à des activités scientifiques et industrielles de recherche et développement dans le domaine spatial et à l'application des techniques spatialesNote de bas de page 21 ». Le SSP remplit les fonctions de l'ASC liées à l'octroi de subventions et de contributions pour les programmes de recherche et développement visant le développement de nouvelles applications, notamment les programmes de financement PDAOT, IGOT et SOAR. Les études de cas ont démontré que l'ASC avait joué un rôle important en ce qui a trait à l'accès aux données et aux images RSO aux ministères et aux organismes gouvernementaux, à l'industrie et aux milieux universitaires.
L'ASC a toujours pris une part active dans les initiatives spatiales internationales, principalement avec la NASA et l'ESA. Il est ressorti de l'examen des documents que le secteur d'activité en observation de la Terre s'est acquitté de sa responsabilité de « collaborer avec les agences spatiales — ou les organismes œuvrant dans un domaine connexe — d'autres pays à l'exploitation et l'usage pacifiques de l'espaceNote de bas de page 21 ». L'ASC a contribué au développement des sous-systèmes et des instruments de satellite ainsi qu'à l'approvisionnement de données, et a participé aux travaux de groupes de coopération internationale, tels que le Groupe sur l'observation de la Terre. Ces initiatives sont en accord avec la priorité du Cadre de la politique spatiale de « Le progrès grâce aux partenariats ». « La collaboration avec des partenaires internationaux permettra de mettre en commun les données recueillies au profit des deux parties et d'obtenir des services ou des technologies qui ne seraient pas disponibles autrementNote de bas de page 21 ». En échange de cette participation, le programme spatial canadien a pu avoir accès aux données spatiales étrangères afin de satisfaire les priorités nationales, entre autres avantages. La mise en service du plan de secours RADARSAT-2 témoigne de l'investissement de l'ASC dans les partenariats internationauxNote de bas de page 25. Toutefois, les données tirées des entrevues ont indiqué que l'augmentation du recours aux images RSO par les ministères et les organismes gouvernementaux, combinée à la politique sur les données et à l'allocation des crédits RADARSAT-2 – définies conformément à la nature davantage axée à des fins commerciales de la mission de RADARSAT-2 – avait limité la marge de manœuvre de l'ASC pour intégrer les besoins des organismes étrangers.
Le rôle de l'ASC en ce qui concerne l'accès aux autres données d'OT est important pour les ministères et les organismes gouvernementaux, afin d'offrir des possibilités d'accès à tous les types de données. Il ressort de l'examen des documents que les autres pays mettent davantage l'accent sur la coopération et les partenariats internationaux. Par exemple, en plus de participer à la Charte internationale « Espace et catastrophes majeures », le Canada pourrait renforcer ses collaborations internationales afin d'optimiser le potentiel des échanges de ressourcesNote de bas de page 25,Note de bas de page 26. L'évaluation a prouvé à maintes reprises que les ministères et les organismes gouvernementaux, les milieux universitaires et le secteur privé avaient recours à plusieurs sources de données d'OT provenant de satellites étrangers, afin de générer des solutions spatiales. Compte tenu de l'évolution rapide du secteur de l'OT, les besoins des utilisateurs en matière de sources de données variées et d'accès à des partenariats internationaux sont de plus en plus répandus, ce qui indique que l'ASC pourrait renforcer son engagement auprès des organismes étrangers et suivre l'évolution des nouveaux intervenants impliqués dans le secteur de l'OT.
4.1.4 Besoin continu du programme
Question d'évaluation (Pertinence) 3 : Un changement est-il survenu en ce qui concerne la demande d'images RSO de la part des ministères et des organismes fédéraux?
Constatation no 3 : Les demandes d'images RSO ont continué à augmenter à mesure que les ministères et les organismes passaient de la recherche aux utilisations à des fins opérationnelles grâce à l'expansion des applications actuelles et au développement de nouvelles applications par tous les ministères utilisateurs.
L'examen des documents a révélé qu'il y a une hausse globale du recours aux données d'OTNote de bas de page 27. Les ventes globales des données d'OT ont dépassé 1 milliard de dollars en et devraient atteindre plus que le double, soit 2,6 milliards, d'ici Note de bas de page 28,Note de bas de page 29. Par ailleurs, 37 % des 531 satellites civils qui doivent être construits à l'échelle mondiale entre et seront utilisés aux fins d'OTNote de bas de page 30,Note de bas de page 26. Le Canada devrait être l'un des pays à connaître une telle hausse à mesure qu'il s'efforce de répondre à des besoins en matière de données diversifiés et croissants, « notamment la surveillance de l'environnement, l'ouverture du Nord du Canada, l'amélioration de la gestion des ressources naturelles ainsi que la gestion des catastrophes et la résolution des préoccupations croissantes liées à la sécuritéNote de bas de page 31 ».
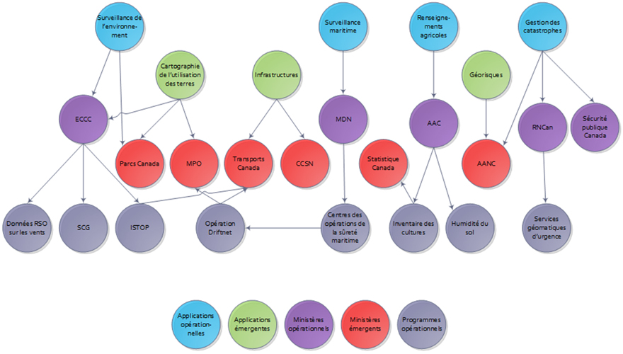
Il y a eu une hausse globale du nombre de ministères et d'organismes gouvernementaux ayant recours aux données et aux images RSO de à . L'examen des documents a confirmé que les images RSO ont largement dominé le contexte d'utilisation des données d'OT, et RADARSAT-1 et RADARSAT-2 représentaient environ la moitié de l'utilisation des données et des images entre et Note de bas de page 26. Les données sur le rendement ont démontré que 10 ministères et organismes gouvernementaux avaient recours aux images RSO de RADARSAT-2 en -, et que ce chiffre est passé à 14 en -, avec un cumul de 15 ministères et organismes gouvernementaux qui ont eu recours aux images RSO aux fins d'applications et de recherches opérationnelles pendant cette période (figure 1)Note de bas de page 32,Note de bas de page 33.Les données tirées des entrevues semblent indiquer que la hausse du recours aux images RSO reflète l'évolution de l'objectif de la mission de RADARSAT. Conçues à titre de mission opérationnelle, les données et les images de RADARSAT-1 ont principalement été utilisées dans la réalisation de recherches. Cependant, au cours des cinq dernières années et avec le lancement de RADARSAT-2, on a pu constater une tendance à utiliser davantage des données et des images RSO aux fins d'applications opérationnelles. Tous les profils ministériels ont enregistré une augmentation du recours aux images RSO durant la période d'évaluation; certains ministères utilisent de plus en plus d'images archivées, tandis que d'autres utilisent plutôt les images nouvellement acquises.
Figure 1 Utilisation totale des images RSO par les ministères et les organismes fédéraux, de à
Figure 1 : Utilisation totale des images RSO par les ministères et les organismes fédéraux, de à - Version textuelle
Diagramme représentant l'utilisation totale des images RSO par les ministères et les organismes fédéraux entre et . Le graphique illustre les niveaux d'utilisation en ordre décroissant et est séparé en 2 catégories : nouvelle image et image archivée.
Nouvelle image :
- ECCC
- ASC
- RNCan
- MPO
- MDN
- AAC
- APC
- AANC
- SPC
- TC
- CHC-CNRC
- ASPC
- AMC
- CCSN
- TPSGC
Image archivée :
- ASC
- RNCan
- MPO
- MDN
- AAC
- APC
- AANC
- SPC
- TC
- CHC-CNRC
- ASPC
- AMC
- CCSN
- TPSGC
Remarque : Les données complètes du ministère de la Défense nationale (MDN) ne sont pas incluses, car ce dernier réalise son propre traitement des données en vue de générer des images RSO. Ces données n'étaient pas incluses dans les rapports de fin d'année des Services gouvernementaux de données de RADARSAT.
Source : Rapports de fin d'année des Services gouvernementaux de données de RADARSAT, - à -
La transition de la recherche à l'utilisation opérationnelle des images RSO a entraîné un accroissement de la demande globale et offert des possibilités de diversifier les applications. Les données sur le rendement et le document ont recensé 84 programmes et SSP du gouvernement et des organismes à l'aide des données et des images RSO de diverses applicationsNote de bas de page 34. L'utilisation des images RSO a évolué; elle est passée des applications pour la sûreté en présence de glace et la sûreté maritime à des applications plus vastes telles que l'agriculture, les infrastructures, la cartographie des terres, la surveillance maritime, la cartographie des forêts, le pergélisol, les géorisques et les catastrophes naturellesNote de bas de page 35,Note de bas de page 36. Les données tirées des entrevues indiquent que les utilisateurs expérimentés en milieu opérationnel (c.-à-d. AAC, le MPO, le MDN, ECCC et RNCan) élargissent leurs applications actuelles, et que tous les autres ministères utilisateurs ont recours aux images RSO aux fins d'applications plus diversifiées qu'auparavant. Les études de cas ont démontré que les bénéficiaires du financement et des images des programmes SOAR, IGOT et PDAOT ont recours à plus d'images RSO en raison des recherches destinées à développer des applications pour le gouvernement fédéral et à explorer les capacités améliorées de RADARSAT-2 ainsi que leurs contributions potentielles à diverses applications.
Les données tirées des entrevues ont indiqué que les utilisateurs expérimentés en milieu opérationnel comprennent bien leurs capacités et leur consommation d'images RSO, et que les acquisitions d'images devraient se stabiliser en ce qui concerne certaines applications telles que les données RSO sur les vents d'Environnement et Changement climatique Canada (ECCC). Néanmoins, vu que ces ministères élargissent également certaines de leurs applications actuelles, par exemple l'ajout de zones d'intérêts, et s'appuient sur leurs capacités afin d'élaborer de nouvelles applications, leur consommation d'images RSO augmentera à l'avenir. Les ministères utilisateurs émergents (c.-à-d. Agence Parcs Canada [APC], AANC, SPPCC, TC, etc.) qui sont toujours dans les phases de recherche et de démonstration de leurs applications RSO voient plusieurs modes d'utilisation potentiels qui pourraient bénéficier à leurs ministères. Toutefois, leur capacité interne d'utiliser les images RSO est inférieure par rapport à celle des ministères utilisateurs expérimentés en milieu opérationnel, ce qui les rend incertains de leur consommation à l'avenir.
Question d'évaluation (Pertinence) 4 : Le secteur d'activité en observation de la Terre a-t-il correctement défini les besoins en matière de données et d'images de ses organismes et ministères utilisateurs actuels du gouvernement fédéral?
Constatation no 4 : Les missions d'OT, RADARSAT-2 et la MCR ont correctement défini les besoins des utilisateurs en matière de données et d'images RSO des ministères utilisateurs expérimentés en milieu opérationnel, tandis que les ministères qui connaissent moins bien les images spatiales et leur intégration au sein des opérations ont connu des difficultés en ce qui a trait à la détermination de la pleine mesure des besoins.
Les données tirées des entrevues ont révélé que l'ASC a collaboré avec les ministères et les organismes du gouvernement fédéral de différentes façons afin de comprendre clairement leurs besoins en matière de données et d'images RSO que RADARSAT-2 et la MCR doivent satisfaire. L'ASC est passée de la détermination des besoins au début d'une mission à la mobilisation des ministères de manière plus régulière au moyen, par exemple, de réunions avec l'équipe d'utilisateurs et de scientifiques, de réunions de projet liées au programme IGOT et de réunions avec les utilisateurs de la MCRNote de bas de page 37. Les documents ont montré comment l'ASC a mobilisé les ministères, notamment
- les consultations auprès des intervenants aux premières étapes de conception et de façon continue afin de se tenir au courant de leurs besoins actuels et à plus long termeNote de bas de page 38,
- l'élaboration d'un plan de poursuite des RSO à long terme « fondé sur les besoins du gouvernement en matière de services et de capacités améliorées » avec les utilisateurs du gouvernementNote de bas de page 39, et
- l'amélioration de la coordination des acquisitions au moyen d'une planification à long terme avec les ministères et les organismesNote de bas de page 40.
L'examen des documents a révélé que la continuité des services pose un défi inhérent à l'ASC. Bien que l'Agence réponde aux divers besoins sans cesse changeants des utilisateurs des ministères et des organismes gouvernementaux, il faut plusieurs années — même une décennie — pour planifier, concevoir, créer et mettre en œuvre les biens spatiauxNote de bas de page 23.
D'après le plan de mise en œuvre du projet de la MCR, l'équipe d'utilisateurs et de scientifiques (U&ST) de ladite mission « a été constituée par les ministères utilisateurs en collaboration avec l'ASC et mise sur pied au cours de la phase 0 de la MCR, et avait pour mandat de conseiller l'ASC sur la création du programme de la MCR et ses objectifs stratégiques. L'équipe U&ST était à l'origine responsable de la détermination et de la mise à jour des besoins des utilisateurs de la MCR, qui figurent dans le document de définition des exigences des utilisateurs. Tout au long du projet, l'équipe U&ST offrira un soutien à tous les examens d'importance et au Comité consultatif supérieur du projet de la MCR en ce qui concerne les enjeux relatifs à la capacité et au développement des besoins des utilisateurs, à l'utilisation des données et aux questions d'ordre scientifiqueNote de bas de page 41 ». Le cadre de référence de l'équipe U&ST précise que tous les ministères du gouvernement fédéral ont le droit de faire partie de cette équipe. En , l'ASC a invité les ministères qui le souhaitaient à désigner des membres aux fins de l'équipe U&ST de la MCR. En tout, huit ministères ont été identifiés comme étant membres de l'équipe U&ST dans le plan de mise en œuvre du projet de la MCR de (ECCC, le MDN, le MPO, AAC, RNCan, SPPCC, PC et TC). Tous les ministères avaient été invités à exprimer leurs besoins et leurs exigences aux fins de la MCR; cependant, les données tirées des entrevues révèlent que certains ministères utilisateurs émergents n'ont pas saisi cette occasion en raison de leur difficulté à déterminer la pleine mesure de leurs besoins, car certains ministères connaissent moins bien les images spatiales et l'étendue des possibilités qu'elles offrent en ce qui concerne l'intégration dans leurs opérations. D'autres ministères utilisateurs émergents ont compté sur l'expertise d'un plus grand ministère utilisateur pour déterminer les besoins des utilisateurs.
Les données tirées des entrevues indiquent également que le manque d'orientations stratégiques mises à jour en ce qui concerne l'OT au cours des cinq dernières années a eu pour effet d'axer la mobilisation de l'ASC auprès des ministères au niveau opérationnel. Par conséquent, les équipes de géomatique des ministères ont dû faire valoir leurs applications et leurs budgets en matière d'activités spatiales au sein de leurs ministères respectifs, qui sont principalement composés d'utilisateurs expérimentés en milieu opérationnel disposant de plus grandes capacités internes aux fins de l'utilisation de données et d'images RSO.
Les profils ministériels et les données tirées des entrevues avec les ministères et les organismes utilisateurs indiquent que les besoins des ministères utilisateurs émergents sont, dans certains cas, plus précis en ce qui concerne la résolution, le temps de l'année et l'emplacement des images, et que les ministères sont limités par leur capacité à traiter les images RSO. Par exemple, AANC aurait besoin d'imagerie à haute résolution de ses collectivités afin d'obtenir des indications sur tout risque potentiel pour l'environnement dans la zone. Ce ministère aurait également besoin d'images des réserves, ce qui demande une couverture très ciblée et une résolution précise. Compte tenu du nombre d'applications dans le Nord, le positionnement du satellite aux fins de leurs acquisitions a été difficile.
Question d'évaluation (Pertinence) 5 : Le secteur d'activité en observation de la Terre a-t-il tenu compte des intérêts et des besoins de ses autres intervenants en ce qui a trait à leur participation à l'élargissement de l'utilisation de l'espace relatif à l'OT?
Constatation no 5 : Le soutien du secteur d'activité en observation de la Terre à la participation du secteur privé canadien à la préparation de la mission spatiale relative à l'OT a généré d'importantes retombées économiques directes. Les entreprises spatiales d'OT à valeur ajoutée et les milieux universitaires canadiens ont également participé aux programmes de développement d'applications, principalement pour répondre aux besoins des ministères et des organismes gouvernementaux. Conformément aux tendances mondiales et au soutien de l'industrie fourni par les autres gouvernements, le secteur d'activité en observation de la Terre peut soutenir davantage l'expansion et la compétitivité de l'industrie spatiale à valeur ajoutée.
Le Programme RADARSAT se compose de trois missions. RADARSAT-1 a été lancé en en partenariat avec la NASA et la National Oceanic and Atmosphere Administration (NOAA) des États-Unis. Lancée en , la mission RADARSAT-2 a été mise en œuvre au moyen d'un autre modèle opérationnelNote de bas de page 42. Comme l'indique l'étude de cas de sur les avantages et les répercussions des missions RADARSAT, « le caractère commercial [de RADARSAT-2] a pris de l'importance, et on l'a comparé à l'industrie des satellites de communication qui est devenue presque entièrement commerciale »Note de bas de page 43. La mission RADARSAT-2 est le fruit d'une collaboration entre le gouvernement et l'industrie; tandis que MDA assume la responsabilité et l'exploitation du satellite et du secteur sol, l'ASC a aidé à financer la construction et le lancement du satellite, et elle récupère cet investissement en fournissant des données de RADARSAT-2 au gouvernement du Canada (GC) pendant la durée de vie de la missionNote de bas de page 44.
La relation s'est de nouveau transformée en un partenariat contractuel dans le cadre de la MCR, puisqu'il était convenu que le GC acquérait les services de MDA et demeurait propriétaire du satellite et des données qu'il génère. L'étude de cas de sur les avantages et les répercussions des missions RADARSAT précise que « contrairement à ce qui avait été envisagé vers la fin des années à l'époque où l'on planifiait la mission RADARSAT-2, le secteur de l'observation de la Terre n'a pas évolué de la même façon que celui des satellites de communication. En effet, les utilisateurs d'OT sont surtout les gouvernements et non pas les consommateurs. De plus, ailleurs dans le monde, les politiques de données ouvertes ont la cote, ce qui permet d'accéder à des données à peu de frais, voire gratuitement. Par conséquent, la MCR sera mise en œuvre en tant que produit gouvernemental et, bien qu'elle puisse être dotée d'un volet commercial, il n'aura pas l'ampleur de celui de RADARSAT-2 »Note de bas de page 45.
Les répercussions des missions RADARSAT sur l'industrie spatiale canadienne ont été documentées dans les évaluations et les rapports précédents commandés par l'ASC. L'évaluation du grand projet de l'État RADARSAT-2 en a conclu que ce projet a réussi à développer l'expertise de MDA en ce qui concerne l'OT, ce qui a permis à l'entreprise de signer des contrats avec d'autres programmes spatiauxNote de bas de page 46. Dans les conclusions de l'étude de cas de sur les avantages et les répercussions des missions RADARSAT, on affirmait que « le programme RADARSAT a valu à l'industrie canadienne d'être reconnue comme fournisseur de matériel spatial compétent et novateur. (…) Le programme RADARSAT a confirmé le statut de chef de file du Canada en matière de RSO; il a fait rayonner la marque RADARSAT partout dans le monde et a établi la présence canadienne dans le marché mondial de l'OT spatiale »Note de bas de page 47. Cette étude a révélé que MDA et quelque 14 autres entreprises du secteur de l'OT spatiale ont profité des contrats de conception, de développement et de fabrication des missions RADARSAT-2 et MCR, soit un total évalué respectivement à environ 240 millions $ et 708 million $. Les retombées directes pour MDA et trois autres entreprises du secteur spatial totaliseront au moins 160 millions $ pour l'exploitation des satellites de RADARSAT-2 et de la MCR. Les ventes d'images et de produits et services à valeur ajoutée (VAPS) tirés de RADARSAT-2 en uniquement ont également été évaluées à 245 millions $ et 126 millions $Note de bas de page 48. En extrapolant à partir de ces données jusqu'à la fin de , on estime à au moins 2 221 millions $ les retombées économiques pour le secteur spatial, MDA en tête, car elle détient les droits de vente, de mise en marché et de distribution de toutes les données des missions RADARSAT.
Entre et , le PDAOT a financé 21 différentes entreprises d'OT afin de fournir des services de soutien à 59 projets de développement d'applications RSO. Bien que la description du modèle logique du secteur d'activité en observation de la Terre présentée dans le cadre de sa Stratégie de mesure du rendement précise que le soutien au développement d'applications fourni par le secteur d'activité a pour objectif de contribuer à l'élaboration d'une industrie canadienne d'utilisation des données d'OT compétitive à l'échelle internationale, de tels résultats ne sont pas identifiés dans le modèle logique lui-même. Le développement d'applications par la communauté d'OT servira plutôt à aider les organismes du GC à réaliser leurs mandats. Cela étant dit, il convient de noter que les données du sondage du PDAOT indiquent que les entreprises d'OT financées dans le cadre du PDAOT n'auraient peut-être jamais eu le temps ou les ressources financières nécessaires pour renforcer la capacité d'utilisation des images RSO. Les données du sondage ont démontré que 51 % (n=21/41) des projets du PDAOT n'auraient pas pu être menés à terme sans le soutien de l'ASC, et que 27 % des projets auraient été de moindre envergure. L'étude de cas du PDAOT a montré que le programme a permis à l'entreprise de renforcer sa capacité à utiliser des images RSO, d'entreprendre des recherches et de développer des applications, et d'explorer les possibilités d'établir des relations avec le gouvernement fédéral.
Les données tirées des entrevues ont indiqué que le milieu universitaire était plus présent lors de la mission RADARSAT-1, alors que l'ASC essayait d'établir les rôles des universités, du secteur privé et du secteur public par rapport à l'utilisation de la nouvelle technologie. L'évaluation du Programme d'utilisation des images et des données en observation de la Terre (PUIDOT) en a permis de constater que 50 % des projets du PUIDOT avaient été réalisés en partenariat avec les universitaires, alors que les projets menés en collaboration avec l'industrie totalisaient 40 %. De nombreux représentants du gouvernement (n=6) et de l'industrie (n=15) consultés dans le cadre de l'évaluation de estimaient qu'ils bénéficieraient d'une plus grande participation de la communauté universitaire aux activités d'échange de connaissances ou aux projets conjoints.Note de bas de page 49 Une étude de l'ASC de , relative à la recherche universitaire impliquant les images RSO, a conclu sur la base des réponses au sondage que les professeurs recevaient des fonds d'au moins dix sources différentes, mais provenant surtout du Conseil de recherche en sciences naturelles et en génie (38), d'autres ministères fédéraux (24), ainsi que de l'ASC (14)Note de bas de page 50. Le document et les données tirées des entrevues ont montré qu'à mesure que l'objectif de mission de RADARSAT était passé d'une orientation scientifique à une orientation opérationnelle, la participation des milieux universitaires était moins prépondérante, même si son rôle demeurait important sur le plan des contributions au développement d'applications opérationnelles et de la formation des experts des futurs RSONote de bas de page 51. Plus de 50 universités sont impliquées à divers niveaux dans le secteur spatial canadienNote de bas de page 52; en réaction à l'évaluation du PUDIOT de , qui recommandait que l'ASC mette en œuvre des mécanismes pour soutenir financièrement la participation des universitaires au développement d'applications, le programme SOAR a financé six projets impliquant quatre universités à la fin de la période couverte dans le cadre de la présente évaluation, pour un total de 938 275 $. Il faut également reconnaître qu'au cours des années, 352 projets de recherche impliquant des chercheurs partout dans le monde ont été réalisés à l'aide du programme SOAR grâce à l'approvisionnement en images, dont le coût a été déduit du crédit RADARSAT-2 de l'ASC (les 142 projets restants ont été directement supportés par MDA, par conséquent ils n'ont aucune incidence sur l'allocation de données RSO de RADARSAT-2 de l'ASC).
Le programme SOAR a été hautement bénéfique à la recherche universitaire en ce qui concerne la réduction des coûts liés à l'utilisation des données RSO de RADARSAT-2. Sans le soutien du programme SOAR, 34 % (n=27) des répondants nationaux et internationaux du sondage SOAR ont déclaré que la portée de leurs recherches n'aurait pas été la même. Les répondants du sondage SOAR ont également affirmé que le programme a largement (38 %, n=30) ou très largement (30 %, n=24) contribué à répondre à leurs besoins en matière de recherche. L'étude de cas sur l'Université de Waterloo, qui a obtenu du financement et des images, a démontré que le programme a permis à l'Université d'explorer le potentiel des grandeurs polarimétriques et a largement contribué à l'atteinte des résultats de la recherche.
L'analyse fondée sur les données de l'examen des documents a souligné qu'à mesure que le secteur d'OT évoluera, l'ASC pourrait renforcer son soutien en vue de répondre aux besoins de l'industrie, et plus précisément à ceux du secteur spatial à valeur ajoutée. Comme nous l'avons mentionné plus haut et constaté dans les entrevues et à l'examen des documents, RADARSAT-2 avait pour but initial d'établir un secteur commercial de l'OT, tout comme celui des satellites de communication. Cependant, le secteur de l'OT n'a pas évolué selon les attentes, ce qui a poussé l'ASC à opter pour un satellite appartenant au gouvernement. Au fil des ans, les taux de consommation de RADARSAT-2 ont montré que la plupart des données d'OT sont consommées par le secteur public, conformément à la MCR qui vise expressément à répondre aux besoins des ministères et des organismes gouvernementaux de s'assurer de la disponibilité des images RSO et de réaliser des économies de coûts. L'accent mis sur les ministères et les organismes gouvernementaux limite donc la mobilisation de l'ASC auprès du secteur privé en ce qui a trait aux besoins en matière de données et d'images. Tel qu'il est indiqué dans l'étude de cas de sur les avantages et les effets des missions RADARSAT : « La politique sur les données de la MCR n'est pas encore arrêtée, mais il est évident qu'en tout premier lieu, le gouvernement utilisera les données de la MCR en faveur des intérêts nationaux et que sa plus grande priorité sera d'obtenir de nouvelles données de la MCR afin d'accomplir son mandat et ses activitésNote de bas de page 53 ».
L'examen des documents a révélé que les besoins du secteur privé se sont accrus entre et . Toutefois, compte tenu du coût et du nombre limité de possibilités de positionner le satellite, en raison de son utilisation accrue par les ministères et les organismes gouvernementaux, l'expansion du segment des services et des produits d'OT à valeur ajoutée s'est avérée modesteNote de bas de page 54. Les données tirées des entrevues indiquent que l'ASC a joué un rôle limité en ce qui concerne l'approvisionnement d'images RSO au secteur privé (autrement qu'au moyen de contrats et de contributions à l'industrie dans le cadre du PDAOT par exemple), mais a perçu le lancement de la MCR comme une possibilité accrue de soutenir l'industrie spatiale à valeur ajoutée, étant donné que le satellite sera la propriété de l'État.
Face à ces défis, l'industrie a cherché des fournisseurs de rechange sur les marchés mondiaux, où l'on s'attend à une croissance plus rapide qui progresse vers le recours à d'autres sources, telles que les drones et les microsatellites, afin qu'ils fournissent les données géospatiales dont l'industrie a besoinNote de bas de page 55. De plus, comme il a été mentionné précédemment, il existe une tendance vers le libre accès aux données spatiales dans les autres pays. Les cas d'études ont démontré que les universitaires, l'industrie, ainsi que les ministères et les organismes gouvernementaux ont recours aux satellites étrangers. Les résultats du sondage du PDAOT ont indiqué que sur 16 répondants, 15 ont affirmé qu'ils ont eu recours aux services de fournisseurs de satellites étrangers. Les chercheurs canadiens qui ont recours aux images RSO se concentrent davantage sur les images de RADARSAT-2 lorsqu'une attribution leur est accordée; cependant, ils utilisent tous diverses sources de données, y compris des satellites étrangers et des images qui ne proviennent pas du RSO. Le sondage du gouvernement auprès des chercheurs a également révélé que sur 25 répondants, 15 avaient recours aux images des satellites étrangers. Si la plupart des intervenants se servent des satellites étrangers pour compléter leurs données, dans certains cas, ils peuvent également faire de même pour combler les lacunes découlant de conflits en matière d'acquisition de données.
4.2 Rendement
Cette section présente l'obtention des résultats immédiats, intermédiaires et ultimes escomptés, et démontre les mesures d'efficience et d'économie du secteur d'activité en observation de la Terre de à .
4.2.1 Atteinte des résultats escomptés
Question d'évaluation (Rendement) 6 : Dans quelle mesure les missions RADARSAT d'OT ont-elles atteint leurs résultats immédiats et intermédiaires?
Constatation no 6 : Les missions d'OT ont généré et fourni plus de données et d'images RSO à un plus grand nombre de ministères et d'organismes gouvernementaux que jamais auparavant, en vue de les aider à respecter leurs mandats. Tous les intervenants étaient satisfaits ou très satisfaits de la qualité des images, et de la précision, de la couverture et de l'intelligibilité des images RSO fournies.
Dans le cadre du modèle logique du secteur d'activité en observation de la Terre, le résultat immédiat « Les missions offrent des données et des renseignements aux organismes du GC et aux milieux universitaires », contribue au résultat intermédiaire « Les organismes du GC utilisent des données et des services spatiaux générés par satellite pour s'acquitter de leur mandat ».
Les données sur le rendement ont démontré qu'il y a eu une hausse globale du recours aux images RSO par les ministères et les organismes gouvernementaux de à . Les données sur le rendement des rapports de fin d'année des Services gouvernementaux de données de RADARSAT de à ont révélé que l'ASC et MDA ont fourni 106 446 nouvelles acquisitions et 40 250 images archivées (pour un total de 146 696 images fournies par RADARSAR-2) aux ministères et aux organismes gouvernementaux de à . Le nombre total de nouvelles images fournies par RADARSAT-2 aux ministères et aux organismes gouvernementaux a baissé de à , tandis que la fourniture d'images archivées a augmenté (voir la figure 2).
| Archivées | 3 259 | 4 267 | 16 254 | 8 832 | 7 638 |
|---|---|---|---|---|---|
| Nouvelles | 24 381 | 21 659 | 19 525 | 20 521 | 20 360 |
| Total général | 27 640 | 25 926 | 35 779 | 29 353 | 27 998 |
Remarque : Les données complètes du ministère de la Défense nationale (MDN) ne sont pas incluses, car ce dernier réalise son propre traitement des données en vue de générer des images RSO. Ces données n'étaient pas incluses dans les rapports de fin d'année des Services gouvernementaux de données de RADARSAT.
Source : Rapports de fin d'année des Services gouvernementaux de données de RADARSAT, - à -
Les nouvelles acquisitions obtenues de RADARSAT-2 étaient très satisfaisantes en ce qui concerne la qualité, la précision, la couverture et l'intelligibilité des images. Les entrevues avec les ministères utilisateurs ont révélé que les ministères et les organismes gouvernementaux ont facilement accès aux données et aux images, et que la capacité de l'ASC à fournir des images en temps quasi réel a joué un rôle inestimable dans la réalisation des mandats des utilisateurs concernés. Les ministères utilisateurs étaient très satisfaits de la rapidité d'exécution; auparavant, on devait attendre une heure et demie avant que les images soient disponibles alors que, maintenant, les ministères les reçoivent dans un délai de vingt minutes au moyen d'un site à protocole de transfert de fichiers (FTP). Les données tirées des entrevues indiquent que certains ministères craignent que la MCR favorise la quantité au détriment de la qualité des images, ce qui ne serait pas l'idéal pour les besoins de certaines applications. Les profils ministériels indiquent que les ministères utilisateurs émergents sont satisfaits des images fournies et les trouvent utiles en ce qui concerne les images de l'Arctique, par exemple. Les études de cas ont démontré que la majorité était satisfaite de la rapidité et de la qualité des images, et de l'accès à ces dernières.
L'ASC fournit également des images au secteur privé et aux milieux universitaires au moyen de ses programmes de financement. Au total, 8 915 acquisitions ont initialement été demandées par les chercheurs nationaux et internationaux dans le cadre de 494 projets SOAR; toutefois, au bout du compte, il n'y a eu que 4 467 (50 %) acquisitions. Une partie des 4 448 images restantes sera vraisemblablement acquise dans le cadre des 124 projets en cours, mais le reste des projets est désormais terminé et n'a pas nécessité la commande d'autant d'images que ce qui était prévu. Des 494 projets SOAR, 142 étaient directement soutenus par MDA, par conséquent ils n'ont aucune répercussion sur l'allocation de données RSO de RADARSAT-2 de l'ASC. Le sondage électronique de SOAR a révélé que les images RSO ne sont qu'une petite composante de toutes les données utilisées par les chercheurs; seuls quelques (n=11) répondants utilisaient les images RSO comme principal apport de données à leurs projets. Pour ce qui est des chercheurs qui ont reçu du soutien tout au long du programme SOAR, le sondage électronique a révélé un niveau élevé de satisfaction en ce qui concerne la rapidité (96 %), l'intelligibilité (94 %) et la précision (96 %) des images, ainsi que la disponibilité des modes de faisceau (86 %), la résolution (93 %) et la polarisation (92 %). Le PDAOT finance le secteur privé afin qu'il accède aux images RSO et qu'il développe des applications. Depuis le lancement de RADARSAT-2, les projets du PDAOT ont entraîné l'acquisition d'environ 8 670 nouvelles images et 4 800 images archivées, par l'intermédiaire du bureau de commande de l'ASC. Les données du sondage électronique du PDAOT ont révélé un niveau élevé de satisfaction par rapport aux images RSO, notamment l'accès (92 %), la rapidité (100 %), la précision (92 %) et la couverture (92 %), ainsi que les aspects techniques du satellite, comme les modes de faisceau (85 %), la résolution de la bande C (100 %) et la polarisation (92 %).
Question d'évaluation (Rendement) 7 : Dans quelle mesure l'infrastructure au sol a-t-elle atteint ses résultats immédiats et intermédiaires?
Constatation no 7 : La tendance à la hausse du recours aux images archivées démontre que l'infrastructure au sol répond aux besoins des ministères utilisateurs et de l'industrie, qui sont très satisfaits du catalogue d'images archivées en ligne. L'évaluation a révélé que l'utilisation des images archivées par le milieu universitaire était également importante.
L'infrastructure au sol se compose de trois résultats immédiats : « (1) les satellites de l'ASC fonctionnent selon les exigences opérationnelles; (2) les missions des satellites étrangers sont prises en charge; (3) les données satellites sont fournies aux organismes du GC et aux milieux universitaires ». Ces résultats contribuent au résultat intermédiaire « Les besoins en données canadiennes et étrangères exprimés sont assumés par une infrastructure au sol nationale qui est fiable ».
Les données sur le rendement ont révélé que le recours aux images archivées a connu une hausse à un taux plus élevé que les nouvelles acquisitions. La hausse des images archivées peut être attribuable à la perte de RADARSAT-1 en et à la coordination améliorée des nouvelles acquisitions par l'entremise de la GACC. L'information fondée sur les données tirées des entrevues avec les ministères utilisateurs a indiqué que l'accès aux images archivées s'est considérablement amélioré depuis le lancement du Cadre national des données d'observation de la Terre (CNDOT). Les données tirées des entrevues ont également révélé que quelques utilisateurs étaient d'avis que la nomenclature des données du CNDOT pourrait être améliorée afin de mieux indiquer la zone de collecte. RNCan travaille au lancement du Système de gestion des données d'observation de la Terre (SGDOT), le système de suivi du CNDOT, afin d'adapter l'ensemble de données de la MCR; toutefois, des défis subsistaient quant à l'infrastructure de TI au moment où la présente évaluation a été réalisée.
Les images archivées servent souvent de base de référence pour les chercheurs du gouvernement qui surveillent tous les changements environnementaux, et elles sont également utilisées dans le cadre des applications actuelles, par exemple les images « avant » et « après » lors de la gestion des urgences ou de l'atténuation des catastrophes. Depuis le lancement du programme, sur l'ensemble des images RSO fournies aux chercheurs universitaires dans le cadre des projets SOAR, 41 % étaient des images archivées et 59 % étaient des nouvelles acquisitionsNote de bas de page 56. Les chercheurs précisent dans leur demande le nombre de scènes dont ils auront besoin, et de ce nombre, la répartition entre les images archivées et les nouvelles images. Dans certains cas, l'équipe chargée du programme SOAR peut imposer le recours aux images archivées pour des raisons d'efficacité et de disponibilité.
Les entrevues avec les ministères utilisateurs et les réponses aux sondages en ligne du PDAOT ont confirmé que l'accès aux images archivées et la rapidité de ces dernières étaient très satisfaisants. Sur les six répondants au sondage du PDAOT qui avaient accès aux images archivées de RADARSAT-1 (38 %), cinq étaient satisfaits ou très satisfaits de la disponibilité et tous étaient satisfaits de la durée moyenne du temps d'attente avant la réception des images. Les niveaux de satisfaction étaient semblables en ce qui concerne les images archivées de RADARSAT-2 qui ont été utilisées par 14 répondants au sondage (88 %). Parmi ces répondants, 10 étaient satisfaits de la disponibilité des images et tous étaient satisfaits de la durée moyenne du temps d'attente avant la réception des images.
La couverture standard, combinée à la valorisation et à l'accessibilité améliorées des images RADARSAT archivées, devrait permettre de soutenir l'industrie spatiale à valeur ajoutée et les intervenants du milieu universitaire en leur procurant un meilleur accès aux images RSO et un moyen efficace de réutiliser les images à des fins multiples, comme la recherche et développement de nouvelles applications. Cela est particulièrement pertinent dans le cas de la MCR, dans le cadre de laquelle les ministères utilisateurs expérimentés ont des plans d'acquisition à long terme aux fins de la collecte de données en continu. D'après les données tirées des entrevues au sein de l'ASC, le secteur d'activité en observation de la Terre poursuivra ses efforts afin d'élargir l'accès aux archives de RADARSAT en rapatriant et en reformatant les données des centres d'archivage fermés de RADARSAT-1 et en élaborant des stratégies de valorisation aux fins des archives et des produits de RADARSAT-1 et -2.
Constatation no 8 : La mise en œuvre des procédures de gestion améliorée des commandes et des conflits (GACC) a facilité l'accès aux données des ministères utilisateurs et optimisé l'allocation de données fixe du gouvernement fédéral aux fins de RADARSAT-2. Toutefois, compte tenu des limites de capacité d'un satellite positionné qui sert un nombre croissant de ministères utilisateurs et des allocations de crédit du gouvernement, les conflits d'acquisition de données demeurent un défi, particulièrement aux fins de recherche.
L'accord entre l'ASC et MDA en ce qui concerne le modèle commercial de RADARSAT-2 a prévu une allocation de données fixe au gouvernement fédéralNote de bas de page 57,Note de bas de page 54. L'examen des documents a révélé qu'en date d', les ministères et les organismes fédéraux avaient utilisé 225 millions de dollars sur le total de l'allocation prépayée de données RSO de 445 millions de dollarsNote de bas de page 58. Cela représente 62 millions de dollars de plus que le montant utilisé en date d' ainsi qu'une augmentation annuelle de 7 % en moyenne, atteignant presque l'objectif annuel optimum de 10 %Note de bas de page 59. Les objectifs relatifs au volume de données RSO fourni aux organismes fédéraux et aux autres clients ont été dépassés durant les années financières -, - et -. L'ASC et les ministères utilisateurs étaient par conséquent exposés au risque que l'allocation de crédits des données RSO soit épuisée avant le lancement de la MCR en , en raison des facteurs suivants :
- les frais de service du crédit, qui étaient très élevés entre (lancement de RADARSAT-2) et représentaient plus de 13 % du crédit total;
- les conflits liés à la présentation des données avec les autres utilisateurs du gouvernement; et
- le coût élevé des données avant , bien qu'il ait été réduit par MDA à la suite d'une révision des prix.
Le Rapport sur les plans et les priorités (-) de l'ASC a signalé des écarts éventuels entre les attentes des partenaires et les données et services fournis par l'ASC en raison d'interruptions possibles, de défis d'infrastructures, de la disponibilité du personnel, de la mise en œuvre du projet ou de modifications aux besoins et aux priorités des partenairesNote de bas de page 60. L'une des stratégies définies en réaction à un tel risque était la surveillance continue et la mise en œuvre de mécanismes permettant d'optimiser l'allocation de la portion sur les données de RADARSAT-2 du crédit du gouvernement. La mise en œuvre de la GACC a réussi à optimiser l'allocation de la portion sur les données RSO du crédit du gouvernement, et à réduire les frais de service. Le rendement et les données tirées des entrevues ont révélé que les utilisateurs du Ministère coordonnent de plus en plus leurs demandes d'acquisition, échangeant des images et des produits à valeur ajoutée aux fins de l'exécution d'opérations pluriministérielles, telles que la surveillance maritime. L'information tirée des données sur le rendement a révélé que le nombre de demandes d'acquisition terminées a augmenté au cours de la période d'évaluation, tandis que le nombre de demandes d'acquisition annulées ou n'ayant pas abouti a diminué entre et , passant de 43 % à 24 %. La raison principale des acquisitions non réalisées était les conflits de planification entre les demandes des ministères et organismes gouvernementaux, celles de MDA et les autres demandes, les commandes aux fins de sciences ou de recherche et développement (R et D) étant considérées comme moins prioritaires en ce qui concerne les acquisitions dans le cadre des conflits, comme il est énoncé dans la politique sur les données de RADARSAT-2.
Bien que la GACC ait largement contribué à la réduction du nombre de conflits d'acquisition, ce sujet demeure préoccupant vu l'utilisation croissante des images RSO en milieu opérationnel par les ministères et les organismes gouvernementaux. Les données sur le rendement ont révélé que les conflits d'acquisition ont une incidence sur l'accès continu aux données pour les utilisateurs employant les données en milieu opérationnel — c'est-à-dire l'accès continu aux images RSO conformément à leurs exigences en matière d'applications — et constituent un obstacle au développement et à la mise en œuvre d'applications pour les utilisateurs expérimentés employant les données en milieu opérationnel et les nouveaux ministères utilisateurs. L'information fondée sur les données tirées des entrevues révèle que la plupart des ministères utilisateurs ont éprouvé des difficultés à cause des conflits d'acquisition de données qui avaient une incidence sur leur accès continu aux images RSO conformément à leurs exigences en matière d'applications, particulièrement dans certains des emplacements les plus populaires, tels que le Nord. Les études de cas appuient la conclusion selon laquelle les conflits sont l'un des principaux enjeux quant à l'accès aux données requises en ce qui concerne les applications des utilisateurs ainsi que leur capacité à positionner le satellite afin de répondre à leurs besoins à l'égard de la résolution et de la rapidité des images.
Les données tirées des entrevues et des sondages ont révélé que les conflits d'acquisition de données demeurent également un défi quant aux fins de recherche. Bien que les images de RADARSAT fournies aux bénéficiaires du programme SOAR ne coûtent rien aux chercheurs puisque les fonds sont prélevés sur le crédit de l'ASC, le sondage électronique sur le programme SOAR a démontré que les conflits d'acquisition de données entre les utilisateurs commerciaux et les utilisateurs du gouvernement étaient un facteur de limitation pour ce qui est de la production de résultats de recherche, car le bureau de commande attribuait souvent une priorité inférieure aux demandes des répondants, comparativement à celles des utilisateurs commerciaux et des utilisateurs du gouvernement. Il ressort du sondage électronique sur le programme SOAR que la question des conflits constitue un obstacle à l'accès aux images, puisque 22 % des répondants ont indiqué une grande insatisfaction à l'égard du processus. Le sondage auprès des chercheurs de ministères et d'organismes gouvernementaux a révélé que les chercheurs financés par le programme IGOT continueront à avoir recours aux images RSO, mais il existe des risques liés à l'accès en ce qui concerne les chercheurs et le secteur privé. Dans le même ordre d'idées, le sondage électronique du PDAOT indique que la résolution des conflits demeure une source de mécontentement avec le processus d'acquisition des images pour 38 % (n=5) des répondants.
L'évaluation précédente du Programme d'utilisation des images et des données en observation de la Terre publiée en avait documenté la question des conflits d'acquisition d'images de RADARSAT-2, et l'évaluateur avait été amené à recommander à l'ASC d'« élaborer la politique de données de la constellation RADARSAT de manière à faciliter l'accès et le partage des données ». Conformément au dernier rapport de suivi en matière de réponse et de plan d'action publié par la Direction, Audit et évaluation de l'ASC en : « La politique de données de la Constellation RADARSAT est en développement. Des efforts ont été investis cette année, notamment en collaboration avec les ministères impliqués, en vue de s'assurer que cette politique réponde aux attentes des utilisateurs de la mission de la Constellation RADARSAT en ce qui a trait à l'accès et au partage des données »Note de bas de page 61.
Le bureau de commande a joué un rôle fondamental en apportant une aide adéquate aux utilisateurs. Les données sur le rendement et les données tirées des entrevues et des études de cas ont révélé que les ministères étaient très satisfaits de l'aide du bureau de commande à l'appui de leurs demandes et en vue de leur offrir un accès aux images dont ils ont besoin. Outre le service fourni par le bureau de commande, les données sur le rendement ont indiqué que la planification des acquisitions et le processus de commande pouvaient poser des défis aux utilisateurs peu expérimentés. Les utilisateurs expérimentés en milieu opérationnel tels que ECCC et le MDN disposent d'un bureau de commande interne qui aide les équipes à coordonner la planification et la commande d'acquisitions. Les données tirées des entrevues indiquent que les utilisateurs ponctuels ou nouveaux des images RSO disposent de peu de ressources pour soutenir les équipes consacrées à la géomatique, et que le processus de commande peut être pénible en raison du nombre limité de membres du personnel en équivalents temps plein (ETP) affectés à la commande, au traitement et à l'élaboration des produits au sein de ces ministères. Des répondants au sondage du PDAOT, 25 % ont trouvé que les procédures de commande étaient un obstacle à l'utilisation des images RSO. Un système en ligne automatisé est en cours d'élaboration afin de permettre à la MCR de faciliter le processus de résolution des acquisitions de données.
Question d'évaluation (Rendement) 8 : Dans quelle mesure l'utilisation des données et des images d'OT a-t-elle atteint ses résultats immédiats et intermédiaires?
Constatation no 9 : Les trois programmes qui ciblaient différents intervenants de la communauté d'OT ont contribué à accroître l'élaboration et l'utilisation, par les ministères, de solutions spatiales afin de réaliser leurs mandats.
Le résultat immédiat « La communauté d'OT génère de nouvelles idées et a renforcé sa capacité de transformer les données d'OT en produits et services utilisables », contribue au résultat intermédiaire « Les organismes du GC utilisent des solutions spatiales pour s'acquitter de leur mandat ».
Au cours des cinq dernières années, le secteur d'activité en observation de la Terre a soutenu l'élaboration de nouvelles idées par l'intermédiaire de trois programmes distincts de financement et d'acquisition d'images qui favorisent la communauté d'OT. Cela a permis d'élargir le recours aux images RSO au sein des ministères et des organismes gouvernementaux. Le programme IGOT soutient les ministères et les organismes gouvernementaux, le PDAOT soutient le secteur spatial privé à valeur ajoutée et le programme SOAR soutient les institutions et les chercheurs universitaires internationaux et canadiens. Chaque programme est présenté ci-dessous.
Au moyen d'une approche de partage des coûts, 60 projets menés par des chercheurs provenant de neuf ministères et organismes gouvernementaux ont bénéficié du soutien du programme IGOT; ces projets pouvant également impliquer d'autres ministères participants. Dans l'ensemble, 55 de ces 60 projets (92 %) ont été attribués à quatre ministères utilisateurs expérimentés en milieu opérationnel (RNCan, ECCC, AAC et le MPO). Les cinq ministères restants étaient Parcs Canada, l'Agence de la santé publique du Canada (ASPC), le MDN et Travaux publics et Services gouvernementaux Canada (TPSGC) [maintenant Services publics et Approvisionnement Canada (SPAC)]. Les projets ont diversifié l'utilisation des images RSO dans les domaines suivants : la glace, les océans, l'agriculture, la foresterie, l'hydrologie, la cartographie ou l'utilisation des terres, la gestion des catastrophes, l'interférométrie, l'élaboration d'algorithmes et la surveillance de l'environnement. Les profils ministériels indiquent que RNCan a obtenu le financement du plus grand nombre de projets du programme IGOT (18), et que ce programme comporte actuellement deux autres projets en phase de préparation ainsi qu'un projet autofinancé. Ils soutiennent les applications actuelles de RNCan relatives à la cartographie des géorisques, à la surveillance et à l'atténuation des impacts des catastrophes naturelles. L'étude de cas sur le programme IGOT révèle que le projet examiné soutient le Service hydrographique du Canada du MPO dans le cadre de l'élaboration de cartes marines qui fourniront une délimitation territoriale plus précise aux fins de la sûreté et de la navigation maritimes, en plus d'améliorer la protection du milieu marin. Le Plan d'utilisation appliquée des données (PUAD) de la MCR prend en charge 17 projets développés par quatre ministères et organismes gouvernementaux. Son but est d'utiliser de manière optimale les images RSO de la MCR lorsque le système deviendra opérationnel, et de faciliter l'augmentation de la capacité des utilisateurs dans divers domaines, tels que la surveillance maritime, les sols marécageux, la surveillance de la glace de mer et de la glace de lac, et les vents.
L'évaluation de portant sur le Programme d'utilisation des images et des données en observation de la Terre recommandait à l'ASC de « donner à l'industrie un rôle plus important dans le développement d'applications qui répondent aux besoins des ministères et organismes fédéraux »Note de bas de page 6. Au cours de la période couverte par l'évaluation en cours, le PDAOT a soutenu 59 projets avec 21 entreprises privées à l'échelle du Canada grâce au financement et à l'approvisionnement en images. La valeur moyenne du projet était de 387 163 $, comparativement à 60 projets de à pour une valeur moyenne de 288 000 $ par projet. Ces projets visaient principalement le développement d'applications dans le domaine de la surveillance de l'environnement. L'étude de cas du PDAOT a démontré que les applications développées par 3vGeomatics étaient utilisées par AANC pour soutenir la planification des collectivités autochtones dans les territoires du Nord en surveillant le pergélisol et en fournissant des cartes des zones susceptibles d'avoir été affectées par l'évolution du pergélisol, dans le but d'améliorer la planification des infrastructures. Les profils du ministère ont démontré que Parcs Canada a bénéficié du financement fourni à PCI Geomatics pour l'élaboration d'une demande de traitement des images de glace de lac. Tous les répondants au sondage du PDAOT ont déclaré que le programme améliorait leur capacité à développer des produits, des services, des systèmes ou des méthodes dans le domaine de l'OT par satellite. Le sondage a également indiqué que le programme a permis au secteur privé de créer des partenariats avec des ministères et d'autres entreprises, soit un total de 25 projets financés impliquant une collaboration avec des ministères et des organismes gouvernementaux (sur les 41 projets du PDAOT menés par des répondants au sondage électronique).
Le programme SOAR a permis de financer six projets dans quatre universités au Canada, et de donner accès à l'imagerie RSO à plus de 494 projets de recherche à l'échelle mondiale. Il s'agissait là d'un moyen hautement rentable de promouvoir l'utilisation de l'imagerie RSO et des satellites RADARSAT canadiens dans le monde entier. Les données tirées d'entrevues ont révélé que les universités offraient des occasions d'instruire de nouveaux étudiants dans le traitement de l'imagerie RSO et le développement d'applications, et que l'Université du Nouveau-Brunswick dispensait désormais un cours de huit semaines sur le traitement de l'imagerie RSO. L'étude de cas du programme SOAR a montré que le projet avait aidé le Service canadien des glaces dans la surveillance des changements touchant la glace de lac dans 140 sites différents grâce au développement d'algorithmes. Les trois études de cas ont montré que les programmes PDAOT, IGOT et SOAR avaient permis à des étudiants de recevoir une formation en utilisation d'images RSO et d'améliorer les capacités d'application.
Les données sur le rendement indiquent que depuis que des chercheurs du gouvernement et des universitaires utilisent l'imagerie RSO, la recherche a augmenté et l'incidence scientifique de cette technologie s'est accrue. Le nombre de professeurs d'université utilisant l'imagerie RSO a augmenté dans les principales universités canadiennesNote de bas de page 62. Mené par l'ASC, le sondage SOAR de a démontré que 304 étudiants de cycle supérieur étaient impliqués dans l'imagerie RSO dans les universités canadiennes. Le taux de pénétration des présentations faisant référence à l'imagerie RSO de RADARSAT-2 lors de l'International Geoscience and Remote Sensing Symposium (IGARSS) est passé de 5 % en à 8 % en , ce qui démontre une utilisation accrue dans le domaine de la télédétection. Il y a eu une augmentation constante de la production de documents évalués par des pairs, et la bibliothèque de l'ASC compte 1 014 articles publiés concernant l'utilisation des données RSO des missions RADARSAT depuis . Le sondage SOAR de a démontré que 236 articles de recherche ont été produits en utilisant des données RSO de RADARSAT-2 depuis le début du programme et 226 entre et , ces derniers touchant une plus grande variété de domaines scientifiques. L'étude de cas du programme SOAR a révélé que le projet a donné lieu à la publication de trois articles évalués par des pairs et à trois présentations à la European Geoscience Union. Trois autres publications évaluées par les pairs sont prévues. Celles-ci seront présentées à l'American Geophysical Annual Meeting. L'étude a également révélé que trois étudiants à la maîtrise ont été embauchés à la suite du financement du programme SOAR. Les chercheurs de ministères et d'organismes gouvernementaux sont aussi à publier et diffuser leurs travaux sur les données RSO, soutenus par le programme IGOT. Les répondants au sondage téléphonique ont déclaré que 12 articles étaient actuellement publiés et que 5, destinés à être publiés, étaient en phase d'analyse et de collecte de données.
Les nombreuses sources de données ont montré que les satellites étrangers étaient utilisés à des fins multiples. Les données des entrevues indiquent que les données étrangères sont un élément important de la création de produits par les utilisateurs. Les entrevues auprès des ministères utilisateurs ont permis de constater des limitations en ce qui a trait à la technologie RSO par rapport aux autres sources de données d'OT, telles que les données optiques et l'imagerie. Bien que le RSO ait été utile pour certaines applications telles que la surveillance de la glace, les données optiques se sont révélées plus avantageuses pour la couverture de zones végétales, notamment. Par exemple, le MDN utilise des données RSO pour une multitude de projets, notamment la supervision du projet de nettoyage du réseau DEW afin de détecter tout changement dans les sites d'enfouissement et aux alentours. Cependant, à cause de la végétation, il est difficile de voir les changements en matière de déformation de surface par rapport aux données reçues pendant les mois d'hiver lorsque la surface est couverte de neige. Les données sur le rendement ont démontré que le secteur d'activité en observation de la Terre était en contact au moyen de stations au sol avec seulement deux satellites étrangers : Pléiades-1A et Pléiades-1B. L'ASC a principalement soutenu les missions étrangères grâce au soutien apporté au lancement des missions TerraSAR-X, TanDEM-X, TET-1, GRACE 1 et GRACE 2, CALIPSO, Soyouz et VegaNote de bas de page 63.
L'information tirée des données sur le rendement, des entrevues auprès des responsables des ministères utilisateurs et des profils ministériels ont mis en évidence les progrès réalisés par les ministères et les organismes gouvernementaux en utilisant des données RSO et des images pour s'acquitter de leurs mandats. Certains ministères avaient déjà eu recours à des données RSO à des fins opérationnelles avant , tandis que d'autres ont pu passer de la recherche aux phases opérationnelles dans le développement d'applications RSO. Les ministères utilisent ces applications pour s'acquitter de leurs mandats dans un certain nombre de dossiers, soit comme contribution aux activités plus importantes, soit comme principale source d'activités. Ils partagent de plus en plus de produits entre eux, de différentes façons, pour respecter leurs mandats. Les façons dont les ministères utilisent les applications opérationnelles et émergentes choisies sont examinées plus en détail ci-dessous et démontrées à la figure 3.
Figure 3 Organigramme
Figure 3 : Organigramme - Version textuelle
Applications opérationnelles
- Surveillance de l'environnement
- Surveillance maritime
- Renseignements agricoles
- Gestion des catastrophes
Applications émergentes
- Cartographie de l'utilisation des terres
- Infrastructures
- Géorisques
Ministères opérationnels
- ECCC
- MDN
- AAC
- RNCan
- Sécurité publique Canada
Ministères émergents
- Parcs Canada
- MPO
- Transports Canada
- CCSN
- Statistique Canada
- AANC
Programmes opérationnels
- Données RSO sur les vents
- SCG
- ISTOP
- Opération Drifnet
- Centres des opérations de la sûreté maritime
- Inventaire des cultures
- Humidité du sol
- Services géomatiques d'urgence
La surveillance de l'environnement est une application entièrement fonctionnelle et demeure un domaine de recherche important.
- Le Service canadien des glaces d'ECCC poursuit son application opérationnelle de la surveillance de la glace de mer et de la surveillance de la glace de lac, en fournissant de l'information visant à assurer la sécurité du passage de navires et des données sur les modèles météorologiques d'ECCC, et en améliorant la compréhension des changements en ce qui a trait à la glace de l'Arctique. Il soutient également la formation du personnel du MDN dans l'Arctique afin de le guider vers des itinéraires sûrs.
- L'application opérationnelle des données RSO sur les vents d'ECCC soutient les prévisionnistes maritimes d'ECCC avec des estimations de vent de surface dans les zones maritimes canadiennes d'intérêt, y compris les océans et les lacs intérieurs. RADARSAT-2 est la principale source de données pour l'application opérationnelle des données RSO sur les vents.
- ECCC dirige également le programme Surveillance intégrée de la pollution par satellite (SIPPS) utilisé pour surveiller les eaux canadiennes par rapport à la pollution par les hydrocarbures. L'imagerie est validée par Transports Canada (TC), qui envoie un avion pour l'inspection du site. TC utilise également l'image pour (1) signaler les navires à leur pays de destination s'ils sont à l'extérieur des eaux canadiennes et qu'il se peut qu'ils aient une fuite et (2) fournir des recommandations d'inspection des navires à la Garde côtière américaine. Plus récemment, le programme SIPPS a aidé à surveiller l'un des navires de l'expédition de Franklin qui ont été découverts.
- Parcs Canada utilise l'imagerie RSO pour surveiller la glace de lac dans ses parcs arctiques, ce qui lui permet d'évaluer l'intégrité écologique des parcs. L'imagerie contribue à l'un des nombreux indicateurs de déclaration utilisés par Parcs Canada pour s'acquitter de son mandat de conservation des ressources naturelles et culturelles.
La surveillance maritime est une application opérationnelle et l'une des principales utilisatrices de l'imagerie RSO.
- Le MDN et le MPO travaillent de concert sur l'Opération Driftnet, une opération maritime multinationale qui surveille les activités de pêche illégales, non réglementées ou non déclarées dans le nord-ouest de l'océan Pacifique, protégeant ainsi les stocks de poissons appartenant au Canada. Les données RSO reçues par le MDN ont facilité le travail des Centres des opérations de la sûreté maritime côtiers (COSM côtiers) et ont amélioré l'efficacité de la planification opérationnelle et de la conduite de l'opération Driftnet. L'utilisation de l'imagerie RSO montre plus clairement les zones d'intérêt (ZI) et a permis au MDN de détecter les petits navires. La station au sol Aldergrove a recours à la détection par données RSO pour valider les signaux provenant du Système automatisé d'identification (SAI) fourni par les navires dans les eaux canadiennes. La combinaison des deux ensembles d'images permet aux Centres régionaux d'opérations interarmées (CROI) de valider avec TC l'emplacement des navires, aux fins de détection des navires et d'amélioration de la validation du SAI. L'utilisation de l'imagerie RSO pour la détection des navires a atteint son plein potentiel au MDN, et les Centres régionaux d'opérations interarmées sur les deux côtes se servent de cette imagerie pour fournir des rapports fréquents sur les activités des navires.
- Le MDN a également utilisé des images RSO pour traquer le trafic de drogue illégale dans la mer des Caraïbes et l'océan Pacifique oriental. L'opération CARIBBE est arrivée à une approche plus raffinée en utilisant différents modes de faisceau.
L'information agricole est devenue une application entièrement fonctionnelle.
- Agriculture et Agroalimentaire Canada (AAC) a adopté la cartographie annuelle de l'inventaire des cultures par imagerie RSO. Cela favorise la production d'indicateurs environnementaux et améliore un programme de gestion des risques d'entreprise qui aide les producteurs de canola canadiens à accéder aux marchés européens de matières premières pour biocombustibles. L'inventaire des cultures se fait à l'aide de techniques d'imagerie RSO et optiques pour présenter une carte annuelle des cultures générée à l'aide de techniques spatiales, ce qui cadre bien avec l'initiative Données ouvertes et science ouverte du gouvernement fédéral.
- AAC a développé des applications pour surveiller l'humidité du sol grâce à l'imagerie RSO, qui est maintenant accessible au public grâce à la Trousse HumiSol. Cela encourage le secteur agricole à avoir une meilleure idée de l'humidité du sol afin de prévoir l'ensemencement.
- AAC utilise l'imagerie pour surveiller les activités agricoles au Canada et dans le monde entier dans le cadre du projet GEOGLAM, qui reçoit des images par l'intermédiaire de SOAR JECAM sur 10 sites. Le projet vise à réduire la spéculation sur le prix de la nourriture.
La gestion des urgences est fonctionnelle pour RNCan et Sécurité publique et Protection civile Canada, alors que l'atténuation des catastrophes est une nouvelle application.
- RNCan a mis en place les Services de géomatiques d'urgence, une application opérationnelle utilisant l'imagerie RSO pour fournir des produits tels que des cartes et d'autres informations pour les interventions d'urgence. RNCan développe également une application mobile pour les rapports de citoyens dans les zones exposées aux catastrophes afin de valider les constats de l'imagerie RSO.
- Sécurité publique et Protection civile promeut l'utilisation de l'imagerie RSO aux centres des opérations provinciaux et territoriaux du Canada pour la gestion des urgences à l'aide des Normes de procédures de gestion des urgences des centres des opérations fédéraux. Sécurité publique et Protection civile travaille également avec les provinces et les territoires pour élaborer des plans d'acquisition afin de demander l'imagerie de zones vulnérables pour repérer les embâcles en Ontario et les inondations printanières au Manitoba. RNCan est un important contributeur à ces activités.
- AANC utilise l'imagerie RSO pour surveiller les inondations printanières dans les communautés autochtones manitobaines et ontariennes, afin d'atténuer les impacts potentiels et d'améliorer la planification de la gestion des urgences dans les communautés touchées. Il y a actuellement 20 réserves sélectionnées pour faire l'acquisition de l'imagerie RSO. Ces images seront utilisées par le ministère pour fournir une analyse comparative des sites concernés.
- L'ASC a appuyé les efforts internationaux d'intervention d'urgence. L'examen des documents a révélé que le Canada participe à la Charte internationale « Espace et catastrophes majeures », qui coordonne les capacités spatiales de ses 15 pays membres afin de fournir un accès opportun et plus efficace aux données satellitaires d'observation de la Terre aux pays touchés par des catastrophes naturelles et causées par l'homme. En date de , le Canada a eu recours à la Charte 11 fois pour surveiller les conditions météorologiques extrêmes entraînant des sécheresses ou des inondations, des feux de forêt et des catastrophes causées par l'homme, comme le déversement de pétrole résultant de l'explosion d'un train à Lac-Mégantic en . En plus des données RSO fournies par RADARSAT-2, des images du site au moment de l'explosion ont été obtenues grâce au satellite français Pléiades, ce qui a aidé les équipes sur le terrain dans leurs activités de restauration du siteNote de bas de page 64.
Le suivi des géorisques est une application opérationnelle émergente.
- AANC utilise l'imagerie RSO pour surveiller les changements dans le pergélisol afin d'aider les collectivités du Nord dans la prise de décision pour la planification municipale. Les images sont utilisées afin d'élaborer, à l'intention des municipalités du Yukon et des Territoires du Nord-Ouest, des cartes et des rapports qui fournissent des renseignements sur le mouvement de la surface terrestre et qui permettent aux décideurs de déterminer les emplacements pour la planification d'infrastructures. Ces cartes et rapports ont également été utiles pour les autorités aéroportuaires du Nord, qui les ont utilisés pour concevoir des pistes de même que leur fonctionnement et entretien.
La classification et la cartographie relatives à l'utilisation du sol sont des applications émergentes.
- ECCC met actuellement à contribution l'imagerie RSO dans la mise au point d'un outil pour la classification des zones humides, et ce, dans le cadre du mandat du Ministère pour l'évaluation, la cartographie et la surveillance des changements dans les écosystèmes, dans l'habitat essentiel et dans les services écosystémiques. Les produits assurent la gestion des zones protégées.
- ECCC utilise également l'imagerie RSO pour cartographier et classer les lignes de rivage afin de déterminer quelles parties du littoral sont à risque en matière d'urgences environnementales, ainsi que pour améliorer la technique de nettoyage et d'évaluation du littoral dans le cadre du projet eSPACE (Emergency Spatial Pre-SCAT for Arctic Coastal Ecosystems). Ce projet progressera en utilisant la MCR pour la caractérisation des lignes de rivage.
- Parcs Canada utilise également l'imagerie RSO comme source complémentaire de données d'OT pour la cartographie de la couverture terrestre de ses parcs du Nord, afin de mieux comprendre le paysage terrestre. Les images sont également utilisées dans les modèles pour la cartographie de l'aire de répartition des espèces et des ressources.
- Le MPO vise à utiliser l'imagerie RSO afin d'améliorer sa cartographie nautique de l'Arctique pour le Service hydrographique du Canada. L'étude de cas a démontré que les images permettront une meilleure cartographie du littoral canadien et combleront les zones vides. Elles seront utilisées par les navigateurs, mais appuieront aussi les activités du programme telles que la délimitation territoriale, la sécurité et la navigation maritimes, ainsi que la protection marine afin de réduire les coûts rattachés à la collecte de données par la Garde côtière canadienne.
- Statistique Canada (StatCan) utilise des images RSO pour la cartographie de la couverture terrestre et la cartographie des inondations à l'aide de cartes produites par AAC, afin de cibler ses sondages sur les populations qui ne sont pas touchées par les inondations, le tout dans le but d'augmenter le taux de réponse et de réduire le fardeau des répondants.
La surveillance des infrastructures est également une application émergente.
- TC a étudié l'utilisation de l'imagerie RSO au Yukon afin de surveiller les routes et les infrastructures de transport aux fins d'adaptation aux changements climatiques. En collaboration avec le Conseil national de recherches, TC a aussi utilisé l'imagerie RSO pour surveiller le mouvement du nouveau pont international de la Voie maritime à Cornwall en vue de détecter le mouvement du pont et d'en mesurer la stabilité.
- La Commission canadienne de sûreté nucléaire a recours aux images RSO pour surveiller les installations nucléaires dans le cadre du Programme canadien de soutien aux mesures de sécurité et pour présenter ses rapports à l'Agence internationale de l'énergie atomique. Ce projet est encore en phase d'essai, car il faut d'abord examiner le cycle de déplacement du combustible provenant de matières nucléaires, de la mine jusqu'au point d'élimination, afin de respecter les obligations d'un accord de protocole international en vertu duquel les pays signataires doivent rendre compte de toutes les matières nucléaires qu'ils utilisent.
Constatation no 10 : La capacité interne des nouveaux ministères utilisateurs à traiter l'imagerie RSO et à exploiter les solutions spatiales qu'elle offre varie. Certains nouveaux ministères utilisateurs ont préféré sous-traiter le travail à des services du secteur privé ou se sont appuyés sur des ministères utilisateurs établis pour traiter les images RSO.
Les données des entrevues ont révélé que les ministères voient le potentiel de l'utilisation de l'imagerie RSO et continuent de travailler sur l'utilisation novatrice des applications de données d'OT, mais certains sont limités par leur capacité interne de traitement des images et de mise en service des solutions spatiales. Les profils ministériels ont démontré que les capacités des nouveaux ministères utilisateurs sont variées et que l'utilisation des images RSO suppose un traitement plus ou moins important. Certains font une demande d'imagerie et ont la capacité interne de la traiter, tandis que d'autres travaillent avec de plus grands ministères ou ont recours à des entreprises privées pour traiter les images et leur fournir un produit. ECCC, le MDN, AAC et RNCan ont été capables d'utiliser leur propre logiciel pour traiter les images RSO pour l'usage qu'ils souhaitent en faire, tandis que Parcs Canada, Services publics et Approvisionnement Canada, Sécurité publique et Protection civile et AANC ont fait affaire avec des entreprises pour traiter leur imagerie. Dans les ministères qui traitent les images RSO à l'interne, le manque de ressources disponibles pour résoudre les problèmes techniques liés aux logiciels et à l'infrastructure informatique peut représenter un défi étant donné le grand nombre d'images à traiter.
Constatation no 11 : Il a été constaté que le partage de données et d'images RADARSAT constitue un obstacle au développement et à l'utilisation des applications RSO par les intervenants du secteur d'activité en observation de la Terre, alors que les coûts des acquisitions de données et d'images auraient été un obstacle en l'absence des programmes PDAOT, SOAR et IGOT.
Les rapports d'évaluation antérieurs, tels que l'évaluation du Programme d'utilisation des images et des données en observation de la Terre () et l'examen de mi-année des activités de RADARSAT-2 (), ont mis en évidence le défi que représente le partage de données RADARSAT pour l'utilisation des images et le développement d'applicationsNote de bas de page 65. Tel que mentionné précédemment, le modèle d'affaires de RADARSAT-2 a été choisi dans le but d'augmenter les débouchés dans le domaine de l'OT. La politique de partage de données de RADARSAT-2, établie dans ce contexte axé sur l'activité commerciale, a eu pour effet de « décourager et de limiter les avantages potentiels de partenariats (…) en raison des processus encombrants régissant le partage avec les universités ou d'autres partenaires »Note de bas de page 66. Les entrevues menées dans le cadre de cette évaluation ont révélé que les ministères doivent transmettre leurs images à des partenaires clés, lesquels doivent faire de même en transmettant des images à leurs partenaires et pays alliés. Le sondage électronique sur le programme SOAR a révélé que 35 % des répondants ont indiqué qu'il s'agissait là de l'un des facteurs qui les auraient empêchés d'utiliser l'imagerie RSO dans leurs recherches, en l'absence du programme SOAR. Ils ont également trouvé regrettable que les images doivent être retournées au terme du projet, car beaucoup d'entre eux auraient voulu continuer à utiliser ces images pour d'autres applications de recherche. L'incapacité d'échanger les données acquises entre chercheurs était un obstacle aux projets de recherche et développement en vue de développer de nouvelles applications de recherche. Les Formulaires de demande à utilisateurs multiples (FDUM) et les produits à valeur ajoutée pourraient faciliter un meilleur partage. Cependant, les données des entrevues suggèrent qu'une politique plus flexible en matière d'accès aux données simplifierait le processus. Comme il est mentionné dans la constatation no 8, l'évaluation du Programme d'utilisation des images et des données en observation de la Terre () avait recommandé à l'ASC d'élaborer la politique sur les données de la MCR de manière à faciliter le partage des donnéesNote de bas de page 6. La politique sur les données est toujours en cours d'élaboration, mais le dernier rapport de suivi en matière de réponse et de plan d'action publié par la Direction, Audit et évaluation de l'ASC en mentionnait qu'un travail en collaboration avait été mené en - dans le but de s'assurer que la politique sur les données satisfait aux besoins des utilisateurs en matière de partage de données et d'imagesNote de bas de page 61.
Les coûts des données demeurent un défi en ce qui a trait à l'utilisation d'images RADARSAT. Les données des entrevues indiquaient que les ministères émergents n'utiliseraient pas l'imagerie RSO s'ils n'avaient pas accès à l'allocation de crédit RADARSAT-2. Parmi les répondants du sondage SOAR, 89 % ont déclaré que le prix des données RADARSAT constituerait l'un des obstacles à la réalisation de travaux de recherche en l'absence du programme SOAR, alors que 88 % des répondants du programme PDAOT ont déclaré que le prix des données d'OT par rapport à celui d'autres sources d'information constituait un obstacle à la commercialisation de produits et de services. Parmi les chercheurs des ministères et des organismes gouvernementaux, 89 % ont déclaré que leur projet nécessitait un soutien continu assuré par des fonds provenant des ministères ou de l'ASC. Les répondants au sondage ont noté que le soutien de l'ASC par l'entremise des programmes SOAR, PDAOT et IGOT avait un impact financier sur leurs projets de recherche et développement d'applications, sans quoi ils auraient dû acheter les données et les images utilisées.
Question d'évaluation (Rendement) 9 : Dans quelle mesure le secteur d'activité en observation de la Terre a-t-il atteint ses objectifs finaux?
Constatation no 12 : Des applications RSO diversifiées ont été mises en œuvre au cours de la période d'évaluation -, ce qui a contribué à ajouter à l'efficacité des programmes et des services fournis par les ministères et organismes concernés. Des économies de coûts ont aussi été réalisées.
Les trois résultats intermédiaires décrits ci-dessus contribuent au résultat ultime : « Le gouvernement canadien offre des programmes et des services plus diversifiés ou rentables en raison de l'utilisation de solutions spatiales ».
Comme il est décrit ci-dessus, l'évaluation a permis de trouver de nombreux exemples de ministères et d'organismes du gouvernement fédéral offrant des services plus diversifiés en raison de l'utilisation de l'imagerie RSO. Sur la base des renseignements fournis par les autres ministères au secteur d'activité en observation de la Terre et dans le cadre de cette évaluation, les applications opérationnelles de l'imagerie RSO ont également fourni des programmes plus rentables dans une certaine mesure. Certains des domaines clés dans lesquels cela s'est produit sont décrits ci-dessous.
La surveillance de l'Arctique a entraîné une réduction des coûts d'exploitation pour ECCC et AANC.
- La surveillance de la glace de mer et de la glace de lac par le Service canadien des glaces d'ECCC a réduit les coûts d'exploitation des brise-glace de la Garde côtière canadienne dans les eaux envahies de glace en fournissant une planification d'itinéraire sûr et efficace pour leurs activités saisonnières normales. Cela a entraîné des économies de carburant de 2,7 millions de dollars pour les brise-glace et les hélicoptères de la Garde côtière canadienne de à . Bien que leur résolution soit inférieure à celle des images RSO provenant d'aéronefs, les images satellites permettent au Service canadien des glaces de couvrir une zone géographique 15 fois plus grande, plus rapidement et à un prix moins élevé qu'auparavant, ce qui a entraîné des économies nettes de 138,6 millions de dollars entre et en raison de la baisse du temps de vol de l'avion ChallengerNote de bas de page 67. Les données des entrevues ont appuyé cette constatation, car la surveillance de l'Arctique s'avère coûteuse pour de nombreux ministères.
- Le programme SIPPS d'ECCC permet de détecter les déversements d'hydrocarbures en mer et d'en faire rapport plus rapidement, et ce, peu importe les conditions météorologiques ou de luminosité. La détection d'éventuels déversements d'hydrocarbures est à la baisse, ce qui indique que le programme est efficace pour dissuader les pollueursNote de bas de page 67.
- Le soutien d'AANC aux collectivités du Nord constitue un moyen économique de mesurer les mouvements potentiels en surface pouvant nuire à l'installation et à l'entretien des infrastructures. L'étude de cas PDAOT a démontré que les applications développées par 3vGeomatics sont utilisées par AANC pour soutenir la planification des communautés autochtones dans les territoires du Nord. On y parvient en surveillant le pergélisol et en fournissant des cartes des zones susceptibles d'être touchées par des changements de pergélisol, afin d'améliorer la planification et les investissements en matière d'infrastructures.
Amélioration de la cartographie pour RNCan, le MPO, ECCC, StatCan et AAC, dans le but de couvrir plus fréquemment davantage de terrain.
- RNCan a pu couvrir les régions nordiques du pays pour la première fois sur sa carte topologique 1/50 000 du Canada, grâce à l'utilisation de l'imagerie RSO de RADARSAT-2. L'examen du document a permis de constater que l'utilisation de l'imagerie RSO des missions RADARSAT a entraîné des économies de 27 millions de dollars en cartographie entre et Note de bas de page 68.
- AAC utilise des images RSO de RADARSAT-2 ainsi que des données optiques pour produire des cartes numériques annuelles des cultures et pour dresser son inventaire national des cultures. Ces cartes et données sont transmises aux provinces, aux universités et à d'autres utilisateurs des terresNote de bas de page 26. L'examen des documents a révélé que ces cartes aident les programmes à comprendre et à aborder les variations climatiques. Elles leur sont également utiles pour cerner les tendances de la production agricole, et sont essentielles pour prévenir à court et à long terme les « menaces à un accès stable et fiable aux aliments »Note de bas de page 26. En , l'inventaire des cultures d'AAC était au 15e rang des ensembles de données gouvernementales les plus téléchargés.
- Le personnel de StatCan a déclaré lors d'une entrevue que, depuis , StatCan n'utilisait que l'imagerie RSO pour son sondage sur l'utilisation des terres et que l'inventaire des cultures d'AAC était une composante de ce programme.
- La cartographie des côtes canadiennes produite grâce à l'imagerie RSO réduira le coût de la collecte de données par la Garde côtière de 80 000 $ par jour.
- ECCC réduira ses coûts de caractérisation du littoral par rapport à la méthode actuelle très coûteuse de vidéographie géomarquée avec commentaires audio captés à partir d'hélicoptères à basse altitude.
Réduction des survols pour la surveillance maritime et la gestion des urgences.
- Le MDN a développé ses propres stations terrestres avec l'objectif d'utiliser systématiquement les données et les images RSO pour améliorer l'efficacité de sa surveillance maritime, la surveillance de l'Arctique, la détection environnementale et la détection de navires. Par exemple, l'utilisation de l'imagerie RSO à des fins de surveillance maritime a permis de cibler des secteurs précis préoccupants au lieu de couvrir les océans en entier. Cela a entraîné une réduction de 60 % des vols d'aéronefs CP140 qui étaient nécessaires à cette surveillance. Les données sur le rendement ont démontré que l'utilisation de l'imagerie RSO pour les filets de pêche dérivant en haute mer a permis à la Force opérationnelle interarmées du Pacifique de réaliser des économies de 47 %. L'utilisation des données RSO à partir de RADARSAT-2 a permis au MDN d'avoir une meilleure vue des zones d'intérêt et de détecter les petits navires en augmentant la résolution de l'imagerie dans ces zones.
- L'utilisation de l'imagerie RSO par Sécurité publique et Protection civile et RNCan a également été utile pour limiter les survols dangereux pendant la gestion de situations d'urgence, et pour fournir de l'information à jour aux communautés touchées par des inondations.
Question d'évaluation (Rendement) 10 : Dans quelle mesure le secteur d'activité en observation de la Terre a-t-il créé pour les organisations du secteur privé des occasions de concevoir et de commercialiser de nouveaux produits et services d'OT?
Constatation no 13 : Les débouchés du marché mondial en OT pour le secteur privé canadien sont considérablement plus nombreux qu'auparavant. Malgré les défis sur le plan de la commercialisation, le secteur d'activité en observation de la Terre a contribué à créer des occasions d'affaires pour l'industrie spatiale à valeur ajoutée.
Le secteur de l'OT est en croissance et offre un certain nombre de possibilités pour le secteur privé. L'examen de documents a révélé, comme il est mentionné précédemment, que les retombées industrielles liées à la conception, à l'élaboration et à la mise sur pied des trois missions RADARSAT ont « joué un rôle important dans le développement d'une industrie spatiale canadienne viable et robuste » pour les entreprises clés dans le secteur spatialNote de bas de page 67. Entre (lancement de RADARSAT-1) et , l'industrie du secteur spatial a généré des retombées de 3,34 milliards de dollars grâce aux missions RADARSAT-1 et RADARSAT-2, dont 1,2 milliard de dollars ont été comptabilisés dans le secteur des produits et services à valeur ajoutée. Les missions RADARSAT ont généré certaines économies pour l'industrie du pétrole et du gaz, l'industrie de la navigation commerciale et l'industrie de la pêche en mer. Selon l'étude de cas de la mission RADARSAT, « ensemble, les retombées industrielles et sectorielles mesurables pour les utilisateurs finaux du programme RADARSAT à ce jour (RADARSAT-1 et -2) se chiffreraient selon les estimations à entre 4,8 et 5,1 milliards de dollars »Note de bas de page 67. Le sondage de sur l'industrie des services d'OT, qui donne un aperçu de la structure et de l'état des entreprises de services d'OT européennes et canadiennes, a révélé une augmentation globale importante du pourcentage de ventes de l'industrie aux organisations du secteur privé entre et , ce qui est réputé être « une réponse encourageante, car elle témoigne d'une bonne reprise commerciale des services d'OT »Note de bas de page 69.
Les avancées technologiques ouvrent la possibilité pour le secteur d'activité en observation de la Terre de soutenir le sous-secteur des services à valeur ajoutée canadien, lequel aurait généré en des recettes de 57 millions de dollars provenant des données et des services d'OT en imagerie RSONote de bas de page 70. De à , l'utilisation de données optiques par les fournisseurs de services à valeur ajoutée a augmenté de 250 %, alors que, pour la même période, leur utilisation de données RSO a augmenté de 10 %, après avoir chuté en . Des tendances à la baisse similaires de l'utilisation des données RSO ont été observées en Europe. En effet, en , les données utilisées par les entreprises étaient optiques dans 80 % des cas et RSO dans 20 % des cas. La modeste croissance de l'utilisation de données RSO par les fournisseurs de services à valeur ajoutée est en corrélation avec le ralentissement des ventes de données RSO de RADARSAT-1 et -2 entre et , puisque ces ventes sont passées de 19 % en à 6 % en . Les revenus des fournisseurs de services à valeur ajoutée provenant de données et de services RSO proviennent principalement de sources internationales, en particulier de clients de l'industrie à l'étranger, et « la plupart des entreprises qui fournissent des services à valeur ajoutée sont des PME [petites et moyennes entreprises] et elles sont actuellement en transition vers le marché mondial », ce qui sera « un facteur clé, compte tenu des attentes d'une croissance plus rapide des marchés mondiaux »Note de bas de page 70.
Les répondants du PDAOT ont déclaré avoir créé des produits pour diverses applications utilisant des images RSO, notamment la détection d'eau et de glace, la cartographie de couverture terrestre et forestière, la sécurité et la formation. Ces produits sont actuellement à différents stades de production : huit sont opérationnels et huit autres sont préopérationnels. Sur les 41 projets du PDAT sondés, 21 ont été commercialisés et 15 autres sont destinés à l'être. Certaines des entreprises soutenues ont pu développer entre une et plus de quatre applications commercialisées avec le financement reçu, la majorité de ces dernières étant axées sur la surveillance d'eau et de glace, la détection des terres, la cartographie forestière, la sécurité, la formation et d'autres besoins. Selon le sondage en ligne du PDAOT, les projets financés ont généré environ 10 millions de dollars de produits commercialisés.
Le sondage en ligne du PDAOT a aussi démontré les nombreuses retombées que le programme a eues chez les bénéficiaires de financement, comme il est détaillé dans le tableau 2.
| Le PDAOT a aidé mon organisation à... | Entièrement d'accord/D'accord |
|---|---|
| améliorer sa capacité (connaissances, expertise, compétences, etc.) de création de produits, de services, de systèmes ou de méthodes dans le domaine de l'observation de la Terre par satellite. | 100 % (16) |
| stimuler le développement d'applications innovantes utilisant des données RSO. | 94 % (15) |
| satisfaire les besoins de nos clients quant aux applications qui utilisent des données RSO. | 88 % (14) |
| être plus compétitive sur le marché de l'observation de la Terre par satellite. | 88 % (14) |
| commercialiser des produits, des services, des systèmes ou des méthodes utilisant des données RSO. | 75 % (12) |
| pénétrer de nouveaux marchés publics ou privés. | 63 % (10) |
Les perspectives du secteur d'activité en observation de la Terre résident dans le fait que RADARSAT-1 et -2, dont la part de marché est stable à 39 %, demeurent les principaux fournisseurs de données RSO pour les fournisseurs de services à valeur ajoutée canadienne. Les concurrents émergents d'Europe regagnent vite du terrain; par exemple, COSMO-Skymed et TerraSAR-X ont connu une croissance rapide de leurs ventes en et , avec des augmentations respectives de 78 % et 39 %, et de 5 % et 59 %Note de bas de page 71. L'examen des documents a révélé que l'industrie canadienne possède un certain nombre d'attributs qui soutiendraient la croissance du secteur privé, notamment une agence spatiale investissant dans le RSO, un grand marché international, ainsi qu'une solide expertise et une main-d'œuvre qualifiée dans les technologies et les applications du domaine du radar reconnue dans le monde entier.
L'examen de documents a révélé que plusieurs autres pays et conglomérats actifs dans le domaine spatial ont fait d'importants investissements et ont développé de solides politiques, mécanismes et programmes d'approvisionnement pour soutenir une industrie spatiale nationale compétitive sur le plan international au cours de la dernière décennie. Ces politiques et programmes visent à garantir que les entreprises participent activement à la conception et à la fabrication de systèmes satellitaires et d'infrastructures au sol, de même qu'à la prestation de services à valeur ajoutée. Parmi les mécanismes utilisés dans d'autres pays, il y a les politiques d'approvisionnement gouvernementales qui favorisent les industries nationales plutôt que les industries étrangères (p. ex., le Buy America Act, la politique de retour équitable de l'ESA), les programmes de développement technologique dynamiques axés sur l'industrie (p. ex., l'Agence spatiale du Royaume-Uni), les règles d'approvisionnement qui permettent un processus d'appel d'offres concurrentiel, mais prennent aussi en compte les objectifs industriels (p. ex., la politique industrielle de l'ESA) et l'initiative de considérer le gouvernement comme étant « le premier acheteur et le premier utilisateur » des nouvelles technologies pour stimuler les activités d'exportationNote de bas de page 72,Note de bas de page 73,Note de bas de page 26.
L'examen de documents et les données des entrevues font ressortir les défis liés à la commercialisation des applications RSO par l'industrie canadienne de services à valeur ajoutée, comme le coût des données et des images de RADARSAT-2, la mise en œuvre limitée des initiatives de données ouvertes, la complexité de l'utilisation et de l'analyse de données et d'imagerie RSO, les conflits avec d'autres utilisateurs au cours de l'acquisition de données et le soutien limité du gouvernement en matière d'expansion de l'industrie de services à valeur ajoutéeNote de bas de page 70. L'étude de cas du PDAOT a indiqué que la taille du marché de l'Arctique est limitée en raison de la faible demande en information de la part de la population. Aussi, les utilisateurs finaux ne comprennent pas bien le produit, et la capacité des décideurs à intégrer le produit à leurs outils existants est insuffisante. De plus, l'accès au gouvernement et aux marchés internationaux est limité, car le gouvernement fédéral a renforcé sa capacité dans des régions comme l'Arctique, parfois même en fournissant aux ministères des produits similaires, ce qui les met en concurrence avec le secteur privé.
4.2.2 Démonstration d'efficience
Question d'évaluation (Rendement) 12 : Le secteur d'activité en observation de la Terre a-t-il été géré de manière efficiente?
Constatation no 14 : Les quatre sous-sous-programmes (SSP) du secteur d'activité en observation de la Terre ont été gérés de manière efficiente à l'aide de mesures de contrôle interne appropriées, d'une gestion financière et d'allocations d'utilisation de données rigoureuses, ainsi que de programmes de financement simplifiés et souples.
Dans le secteur d'activité en observation de la Terre, les fonds ont été utilisés de manière efficace pour ce qui est de la prestation des quatre SSP. Les dépenses prévues pour le secteur d'activité en observation de la Terre entre et étaient de 1 013 933 000 $ pour l'ensemble des SSP. Les dépenses réelles étaient de 763 014 692 $, soit 250 918 308 $ de moins que prévu, c'est-à-dire une différence de 25 % entre les dépenses prévues et les dépenses réelles. De à , les dépenses réelles sont restées stables, à l'exception des missions d'OT du SSP 1.1.1.1, pour lesquelles les coûts étaient plus variables en raison des retards dans la mise sur pied de la MCR. La figure 4 illustre l'écart entre les budgets prévus et les budgets réels de à .
| - | - | - | - | - | |
|---|---|---|---|---|---|
| Prévues | 118 457 000 $ | 145 008 000 $ | 271 925 000 $ | 245 145 000 $ | 233 398 000 $ |
| Réelles | 117 676 006 $ | 114 788 227 $ | 191 617 580 $ | 152 849 213 $ | 187 086 666 $ |
La majorité du budget a été consacrée aux missions d'OT du SSP 1.1.1.1, pour un total de 674 532 286 $, soit 88 % du budget total. Le SSP 1.1.2.1 – Exploitation de satellites (portion en OT) a eu droit à un total de 27 443 247 $ (4 %), le SSP 1.1.2.2 – Manipulation de données (portion en OT) a totalisé 4 799 118 $ (1 %), et le SSP 1.1.3.1 – Utilisation des données et des images d'observation de la Terre a reçu un total de 56 240 041 $ (7 %). Les coûts en capitaux représentent un total de 640 403 242 $, soit 84 % des dépenses réelles du secteur d'activité en observation de la Terre, et ce sont principalement les coûts de la MCR dans le cadre des Missions d'OT du SSP 1.1.1.1, qui ont totalisé 635 423 413 $ (83 %) et du SSP 1.1.2.1 – Exploitation de satellites, qui ont totalisé 4 917 830 $. Le reste du budget, soit 122 611 449 $, était alloué au fonctionnement et à l'entretien (F et E), aux salaires et aux subventions et contributions (S et C). La répartition en pourcentage du budget total pour chaque SSP est présentée à la figure 5.
Figure 5 Répartition des dépenses réelles totales par sous-sous-programme de à
Figure 5 Répartition des dépenses réelles totales par sous-sous-programme de à - Version textuelle
Histogramme, diagramme à barres illustrant la répartition des dépenses réelles par sous-sous-programme de à . 4 barres divisées en 4 catégories sont illustrées (Salaires, F et E, Immobilisations, S et C).
| Missions d'observation de la Terre : (sous-sous-programme 1.1.1.1) | Exploitation de satellites (portion en OT) : sous-sous-programme 1.1.2.1) | Manipulation de données (portion en OT) : (sous-sous-programme 1.1.2.2) | Utilisation des images et des données en OT : (sous-sous-programme 1.1.3.1) | |
|---|---|---|---|---|
| S et C | 968 514 | 0 | 0 | 2 854 028 |
| Immobilisations | 635 423 413 | 4 917 830 | 0 | 61 999 |
| F et E | 10 765 017 | 12 402 506 | 4 338 047 | 46 505 671 |
| Salaires | 27 375 342 | 10 122 910 | 461 071 | 6 818 343 |
Les programmes de financement pour l'expansion de l'utilisation des données ont été rendus disponibles de manière efficace et en temps opportun. Les programmes sont financés par le budget de F et E et de S et C du SSP – Utilisation de données et des images d'OT, représentant au total 49 359 699 $ entre et . Les organisations ont reçu des fonds par divers moyens, tels que des protocoles d'entente interministériels, des subventions, des contrats et des contributions. Le programme SOAR a connu beaucoup de succès. Il a soutenu financièrement six projets, en plus de soutenir 494 projets (352 grâce à l'allocation de données RSO de l'ASC), lesquels ont jusqu'ici utilisé 50 % de son allocation budgétaire. Grâce à une approche de partage des coûts avec d'autres ministères et organismes fédéraux, le programme IGOT a soutenu 60 projets, avec un budget de 16 641 717 $. Le PDAOT a été le principal investissement, surtout grâce à des contrats et des contributions, représentant un investissement de 23 721 681 $. Il a soutenu 59 projets grâce au financement et à l'accès aux images de 21 entreprises.
L'ASC a pu gérer le secteur d'activité en observation de la Terre en établissant des mesures pour en améliorer l'efficacité. Selon un représentant de la haute direction de l'ASC, les coinvestissements et le partage des coûts entre l'Agence et RNCan en ce qui concerne les infrastructures et les stations au sol ont entraîné des gains d'efficience, même s'il est possible d'en faire davantage pour favoriser une plus grande efficience. L'examen des documents a révélé des éléments probants selon lesquels des mesures internes de rentabilité étaient prises afin de maximiser la réalisation des résultats pour les utilisateurs de données et d'images RSO. La structure de gouvernance a été simplifiée pour assurer une prise de décision et une responsabilisation plus efficaces pour les missions d'OTNote de bas de page 74. En outre, l'ASC a été proactive afin de stabiliser la consommation de données dans le but de réduire les coûts. Des mécanismes de consultation ont été mis en place pour résoudre les conflits d'acquisition et mieux répondre aux besoins des utilisateurs gouvernementaux, desquels a émergé un plan d'action pour traiter les problèmes d'acquisition de données ainsi qu'un groupe de travail chargé de surveiller sa mise en œuvre. Ces mesures se sont avérées efficaces. L'ASC a également développé les SGDR en tant que tableau de bord de consommation pour surveiller les variations entre l'utilisation planifiée et l'utilisation réelle des données. Les données sur le rendement ont montré qu'il y avait eu une diminution importante des demandes et des frais d'acquisition tardive de à . En , 186 demandes tardives ont été reçues, ce qui a totalisé 252 780 $ pour les ministères et organismes gouvernementaux, alors qu'en , 51 demandes tardives ont coûté 43 065 $. L'ASC a su réduire les conflits en améliorant la planification des acquisitions des services et des organismes, passant de 134 demandes infructueuses en raison de conflits en à 10 demandes infructueuses en . Les conflits avec les activités commerciales de MDA sont restés variables pendant ces périodes.
Question d'évaluation (Rendement) 16 : La Stratégie de mesure du rendement du secteur d'activité en observation de la Terre a-t-elle facilité la sélection, l'établissement et l'utilisation de mesures du rendement pour la prise de décision en matière de gestion et pour l'évaluation?
Constatation n° 15 : La Stratégie de mesure du rendement comprend des indicateurs de résultats intermédiaires et ultimes nécessitant la contribution d'autres ministères et organismes fédéraux, et l'approche de mesure du rendement est décentralisée au sein du secteur d'activité en observation de la Terre. Cela a rendu la surveillance du rendement difficile et a augmenté le fardeau des ministères utilisateurs.
Un examen du modèle logique du secteur d'activité en observation de la Terre a révélé que, en raison de la nature de ses activités, ses résultats intermédiaires et ultimes ne dépendent pas entièrement du secteur d'activité et ne sont pas tous sous son contrôle administratif, car d'autres ministères et organismes fédéraux contribuent grandement à ces résultats. De ce fait, il est difficile pour l'ASC de surveiller le rendement du secteur d'activité en observation de la Terre, car cela demande une participation continue des utilisateurs. Les données des entrevues indiquent que la tâche a été éprouvante pour les utilisateurs et qu'ils souhaitent que les exigences de reddition de compte de l'ASC soient simplifiées.
L'ASC a mis au point une Stratégie de mesure du rendement afin de suivre le rendement des activités du secteur d'activité en observation de la Terre à l'aide d'un ensemble d'indicateurs mesurant différents aspects des résultats attendus du Programme. L'examen des documents a révélé que l'ASC fixait des cibles de rendement et recueillait des données qualitatives et quantitatives qui lui servaient à préparer ses rapports ministériels sur le rendement entre et . Cependant, un examen des données sur le rendement a révélé que les objectifs et les indicateurs de rendement ont souvent changé dans le Cadre de mesure du rendement, et que les données recueillies par chaque SSP ne concordaient pas toujours avec ce qui figurait dans la Stratégie de mesure du rendement du secteur d'activité. De plus, la Stratégie de mesure du rendement ne décrit pas complètement les responsabilités de chaque SSP ni la façon dont les rapports devraient être réalisés pour le secteur d'activité. Les données des entrevues ont révélé que la mesure du rendement est effectuée par chaque niveau d'activité, mais qu'il n'existe aucun rapport central au sein du secteur d'activité en raison de certains enjeux opérationnels concernant la capacité interne de centraliser la surveillance et la déclaration des données de rendement. À cause de cette situation, les responsables du programme peuvent difficilement soutenir l'évaluation tel qu'exigée selon les Directives sur les résultats du Conseil du TrésorNote de bas de page 75.
4.2.3 Démonstration d'économie
Question d'évaluation (Rendement) 13 : Le secteur d'activité en observation de la Terre a-t-il été géré de manière économique?
Constatation no 16 : Le secteur d'activité en observation de la Terre a réalisé des économies dans deux domaines distincts : dans les ressources ETP partagées entre secteurs d'activité de l'ASC et les ministères et organismes gouvernementaux, et dans la gestion des dépassements de coûts de la MCR pour lesquels MDA serait responsable.
Le secteur d'activité en observation de la Terre a réalisé des économies dans son utilisation des équivalents temps plein (ETP) dans tous les sous-sous-programmes (SSP). Les données financières révèlent que l'ASC partage ses ETP dans tous ses secteurs d'activité pour limiter le dédoublement, alors que les protocoles d'entente interministériels avec les ministères fédéraux permettent d'appuyer le renforcement des capacités de l'expertise technique au sein des ministères en utilisant la capacité interne de chaque ministère pour appuyer la recherche et développement dans le but de développer des applications RSO. Le tableau 3 montre que le taux moyen des coûts indirects pour le programme était de 15 % d' à . La diminution dans les dépenses prévues de la MCR dans le cadre des Missions d'OT du SSP 1.1.1.1 a eu une grande incidence sur le taux des coûts indirects, surtout en - lorsque les dépenses ont beaucoup augmenté et ont, par conséquent, entraîné une hausse des ETP et des salaires. Cependant, le nombre d'ETP a augmenté au cours des années suivantes pour atteindre 15 % en -. Les données tirées des entrevues indiquent que l'ASC a fait bon usage des ETP pour de multiples projets, et donc qu'elle a utilisé les ETP de manière efficiente. L'examen des documents a révélé que les dépenses salariales annuelles sont inférieures aux dépenses prévues approuvées par le Comité exécutif en .
| Taux des frais généraux | - | - | - | - | - |
|---|---|---|---|---|---|
| ETP réels | 66,1 | 65,1 | 76,8 | 82 | 87,8 |
| Salaires réels | 8 244 510 $ | 7 706 735 $ | 8 725 221 $ | 9 979 525 $ | 10 121 676 $ |
| Fonctionnement et entretien (F et E) réels | 18 529 632 $ | 13 705 719 $ | 9 342 707 $ | 12 910 286 $ | 19 522 897 $ |
| Total du secteur d'activité en observation de la Terre | 117 673 006 $ | 114 788 227 $ | 190 617 580 $ | 152 849 213 $ | 187 086 666 $ |
| Taux total des frais généraux | 23 % | 19 % | 9 % | 15 % | 16 % |
Source : Direction des finances de l'ASC, . En raison de l'arrondissement, il se peut que les sommes ne correspondent pas exactement aux totaux.
En matière de SSP, les données financières montrent que chaque SSP a été exécuté à l'aide d'une quantité différente de ressources en matière d'ETP et de F et E. Puisqu'il disposait de la majeure partie du budget du secteur d'activité en observation de la Terre alloué aux Missions d'OT du SSP 1.1.1.1, ce SSP avait également les plus grandes dépenses en salaire et le plus grand nombre d'ETP de tous les SSP, soit une moyenne de 48,5 ETP par année. Ce nombre a augmenté en raison des dépenses liées aux coûts en capital. Le SSP 1.1.2.1 – Exploitation de satellites a utilisé en moyenne 19,6 ETP par année. La majorité des dépenses est répartie entre les salaires et le F et E, avec des coûts en capital d'environ 5 millions de dollars seulement. Le SSP 1.1.2.2 – Manipulation de données disposait d'un nombre limité d'ETP pour son exécution. De à , il a utilisé une moyenne de 0,5 ETP par année, pour un total de 4 799 118 $ dépensés au cours de la période d'évaluation. Les dépenses annuelles du SSP sont passées de 1,8 million de dollars en - à 381 090 $ en -. Le SSP 1.1.3.1 Utilisation des données et des images d'OT utilise une moyenne de 7 ETP par année pour la prestation de ses programmes de financement.
L'examen des documents révèle que la réponse de la gestion quant à l'utilisation efficiente des ressources a été mise en œuvre à la suite de l'examen de mi-année des activités de RADARSAT-2 () sur la consommation d'images RSO. Les données tirées des entrevues appuient la preuve que la gestion améliorée des commandes et des conflits (GACC) se traduit par une réduction positive des coûts de traitement des frais.
L'évaluation révèle qu'en général, le projet de la MCR a été géré de manière efficiente, avec un cadre de contrôle de gestion en place conformément à l'Audit du cadre de gestion du programme de mission d'observation de la Terre – Mission de la Constellation RADARSAT (MCR).Note de bas de page 64 De plus, il y a des preuves que l'ASC a maintenu son expertise en supervision du projet de la MCR. Ses éléments ont été examinés de nombreuses fois en plus de l'audit de .
Question d'évaluation (Rendement) 14 : Existe-t-il d'autres modèles de prestation qui seraient plus efficients ou économiques?
Constatation no 17 : Le secteur de l'OT change rapidement en raison du nombre accru d'options technologiques, de la collaboration internationale, du partage de données, et de divers niveaux de participation commerciale qui génèrent tous de nouveaux modes de prestation, dont certains ont été adoptés par le secteur d'activité en observation de la Terre.
L'examen des documents a cerné d'autres modèles de prestation d'autres agences spatiales, ainsi que des tendances dans le secteur de l'OT pour la prestation de données et d'images d'OT. Jusqu'à récemment, les politiques spatiales européennes et américaines accordaient la priorité aux missions qui génèrent des retombées pour les utilisateurs plutôt que celles qui font avancer la science et la technologieNote de bas de page 64. La diversité des technologies de l'OT maintenant disponibles, des microsatellites aux infrastructures importantes, et les diverses applications conçues demandent une collaboration internationale accrue pour répondre au besoin émergent des ministères d'accéder aux données, aux images et aux produits qui peuvent leur offrir des renseignements importants. L'examen des documents souligne que le fait d'améliorer la collaboration internationale dans le secteur spatial (et en OT en particulier) fournit de nouvelles occasions de tirer parti des capacités et des technologies d'autres pays dotés d'un programme spatial.
En ce qui concerne l'élaboration d'applications, la prestation de données ouvertes est l'une des principales tendances dans le secteur de l'OT qui s'est avérée efficace pour offrir de nombreux avantages aux utilisateurs. Les données tirées des entrevues avec les ministères utilisateurs indiquent que la prestation de données ouvertes améliorerait l'échange de données et d'images entre les ministères et les organismes du gouvernement et leurs partenaires. La documentation appuie cette constatation étant donné qu'il y a une tendance mondiale vers un échange de données d'OT plus ouvert et plus libre qu'auparavant. Dans leur plan de mise en œuvre sur 10 ans, les 88 gouvernements formant le Groupe sur l'observation de la Terre se sont engagés à promouvoir « un échange de données complet et ouvert » qui devrait être effectué « dans un délai minimal et à un coût minimalNote de bas de page 76 ». On s'attend à ce que cela contribue à renforcer le secteur spatial du point de vue commercial et industriel. Par exemple, les missions Sentinel du programme Copernicus de l'Agence spatiale européenne (ESA) sont conçues pour aider à stimuler la croissance des revenus industriels dans le secteur des services d'OT grâce à de grandes quantités de données de qualité auxquelles Sentinel donne accès librement, entièrement et ouvertement.Note de bas de page 26
Les données tirées des entrevues révèlent que l'ASC a essayé divers modèles de prestation de services d'OT aux ministères. Le modèle de RADARSAT-1 visait à explorer la technologie, et les données et les images produites ont servi surtout à la recherche, tandis que le but du modèle de RADARSAT-2 était d'évaluer le potentiel commercial des données d'OT au Canada. Étant donné que la technologie a évolué, le modèle de RADARSAT-2 a atteint certaines limites. C'est pourquoi avec la MCR, l'ASC est revenue à une formule où le satellite appartient au gouvernement afin de répondre aux besoins des utilisateurs de longue date et de garantir la continuité des données. Lorsqu'on a étudié la possibilité de se doter d'une infrastructure nationale comme celle de la MCR, cette solution a été comparée uniquement à l'accès à des données de source étrangère. Or, cette dernière possibilité n'a pas été jugée réaliste, à cause des nombreuses contraintes entourant l'accès aux données étrangères. De plus, puisque les utilisateurs ministériels sont passés à des applications en milieu opérationnel, les données de source étrangère n'auraient pas pu combler les besoins des utilisateurs, qui doivent pouvoir compter sur des données quasi en temps réel.Note de bas de page 77
Question d'évaluation (Rendement) 15. La MCR est-elle en voie d'atteindre les principaux jalons, de respecter le budget et de répondre aux besoins des utilisateurs comme il est prévu?
Constatation no 18 : La MCR sera fonctionnelle d'ici et en mesure de répondre aux exigences des utilisateurs du gouvernement fédéral dans les limites du budget alloué par l'ASC.
La MCR devrait être prête pour le lancement du satellite en , malgré une période de prévoyance revue à la baisse sur toute la durée du projet. Les retards de la phase D ont été problématiques pour le projet de la MCR. Le projet a subi plusieurs retards depuis le début de la phase de construction. Tous ces retards n'ont pas eu une incidence sur le volet système du calendrier et lorsque c'était le cas, l'entrepreneur principal a réussi à modifier le plan de façon à condenser certaines activitésNote de bas de page 77. L'échec du lancement est l'un des risques les plus importants après la livraison des plateformes satellitaires pour l'étape de l'assemblage, intégration et essai. Néanmoins, ces risques ont tous les deux été anticipés et bien atténués, d'après les données tirées des entrevues. Un répondant a déclaré : « Le programme au complet, au cours des 10 dernières années, visait à réduire les risques techniques précisément pour cette phase. »
Afin de poursuivre le travail entrepris par U&ST, l'ASC a mis sur pied un groupe de travail chargé d'établir un Plan d'utilisation appliquée des données (PUAD). Le PUAD fournit un cadre pour les activités, la gestion et les ressources, lesquelles seront appuyées par le Grand projet de l'État de la MCR afin d'aider à la préparation opérationnelle des utilisateurs de la MCR du gouvernement du Canada à temps pour la mise en service du système prévue pour , et pour l'utilisation optimale, par la suite, des données et des images RSO. Le groupe de travail du PUAD comprend des représentants des ministères et organismes fédéraux (p. ex. ASC, RNCan, ECCC, MDN, AAC, MPO et SPPCC). Le PUAD de la MCR « vise à appuyer l'élaboration d'applications d'observation de la Terre et les capacités des utilisateurs pour faciliter l'intégration de ces applications à leurs opérations ou la transition vers celles-ci dans le but de commencer à tirer avantage de la MCR quand le système sera fonctionnel.Note de bas de page 77 »
La négociation, l'élaboration et la signature des protocoles d'entente continuent. Trois d'entre eux sont spécifiquement liés à RNCan concernant le travail du CCCOT. Deux des protocoles d'entente ont été signés par l'ASC et RNCan, et le troisième faisait encore l'objet de discussions au moment de la production de ce rapport. Aucune préoccupation n'a été soulevée lors des entrevues quant à un éventuel accord et à la signature du troisième protocole d'entente.
L'échec du lancement ou de la mise en orbite est l'un des autres principaux risques, comme il a été mentionné précédemment. Actuellement, selon les données tirées des entrevues, il n'y a pas de plan d'urgence à long terme en cas d'échec du lancement des satellites, même si l'ASC et l'ESA ont collaboré pour trouver des façons d'appuyer leurs systèmes de satellites respectifs. En , un accord a été conclu entre l'ESA et l'ASC « pour faciliter l'accès aux données du satellite Sentinel, principalement pour les utilisateurs canadiens. » Le déploiement d'un site miroir et du Centre de collaboration pour la diffusion et l'archivage en vertu du CCCOT faisait partie de l'accordNote de bas de page 64. L'ASC continue de travailler avec l'ESA pour avoir accès aux satellites Sentinel-1A et 1B, et envisage d'acheter auprès d'agences italiennes, allemandes et japonaises des données de bandes X, C et L qui sont disponibles sur le marché. Un groupe de travail interministériel a été formé pour explorer les possibilités en cas d'échec du lancement.
Les ministères et les organismes fédéraux ont établi que la continuité des données représentait une grande priorité. Ils sont nombreux à recevoir un financement de l'ASC par l'intermédiaire du PUAD pour obtenir la capacité d'utiliser les données RSO qui seront produites par la MCRNote de bas de page 64. Ces ministères et organismes utilisent environ 30 000 images de RADARSAT au cours d'une année donnée. Ce nombre a fortement augmenté depuis - et démontre l'importance des images RSO dans l'ensemble des ministères et des organismes du gouvernement. Parmi ces utilisateurs, beaucoup s'appuient uniquement sur les données et images RSO pour s'acquitter de leur mandat respectif. Ces ministères et organismes devront s'appuyer sur des données étrangères si la MCR se solde par un échec. Les coûts seraient alors plus élevés, et l'accès aux données et images serait limité et plus lentNote de bas de page 78.
Les projets du PUAD progressent comme il était prévu, avec quelques exceptions. Deux projets ont été achevés, et tous suivent l'échéancier prévu; cependant, deux projets ont connu des problèmes de communication et de gestion, d'après les documents fournis par l'ASC. Ces projets représentent 28,8 % du financement total du PUAD et font l'objet d'une surveillance étroite, car ils sont considérés comme étant à risque élevé.
Il y a plusieurs applications des données et images de la MCR qui se chevauchent en ce qui concerne les groupes d'utilisateurs auxquels elles serviront. Le tableau 4 résume les zones d'intérêt communes au sein des divers ministères et organismes fédéraux. Des chevauchements géographiques et temporels considérables existent également parmi les exigences liées aux applications des utilisateurs, et ils sont amplifiés par les divers modes d'imagerie que chacun privilégie. On a établi le besoin d'élaborer une stratégie coordonnée entre les organismes et ministères utilisateurs pour l'acquisition de données de la MCR, que l'on appelle « couverture standard ». L'utilisation d'une couverture standard nécessitera essentiellement une collaboration entre les organismes et ministères fédérauxNote de bas de page 79.
| Intérêts | AANC | AAC | MPO | MDN | ECCC | RNCan | PC | SPPCC | StatCan |
|---|---|---|---|---|---|---|---|---|---|
| Écosystèmes côtiers de l'Arctique | Oui | - | - | - | Oui | - | Oui | - | - |
| Écosystèmes | - | - | - | - | Oui | Oui | Oui | - | - |
| Cartographie des inondations | Oui | Oui | - | - | Oui | Oui | Oui | Oui | Oui |
| Gel et dégel de la glace de lac | Oui | - | - | - | Oui | Oui | Oui | - | - |
| Pergélisol | - | - | - | - | - | Oui | Oui | - | - |
| Glace de mer | - | - | Oui | - | Oui | - | Oui | - | - |
| Détection des navires | - | - | Oui | Oui | - | - | - | - | - |
| Étendue des eaux | - | Oui | - | - | Oui | Oui | Oui | - | Oui |
5. Conclusions et recommandations
5.1 Pertinence
Conclusion no 1 : Tel qu'il est indiqué dans l'AAP de l'ASC, les résultats du modèle logique du secteur d'activité en observation de la Terre se sont alignés principalement sur les priorités du gouvernement fédéral pour aider les ministères fédéraux à accéder de plus en plus aux images RSO et aux solutions spatiales afin de s'acquitter de leurs mandats. Par conséquent, les programmes et activités du secteur d'activité en observation de la Terre se sont davantage concentrés sur l'augmentation du nombre de programmes du gouvernement fédéral utilisant des images RSO plutôt que sur l'augmentation de l'utilisation des images RSO dans un plus grand nombre de ministères et l'élargissement de l'accès à diverses données d'OT. La communauté d'OT, qui comprend les universités et l'industrie spatiale à valeur ajoutée, est identifiée dans le modèle logique du secteur d'activité en observation de la Terre comme moyen de soutenir l'innovation et le développement d'applications à l'usage du gouvernement fédéral. À mesure que la technologie d'OT évolue, il y a une possibilité que le secteur d'activité en observation de la Terre soutienne davantage le milieu universitaire ainsi que le développement de l'industrie spatiale à valeur ajoutée.
Le secteur d'OT a évolué à un rythme soutenu pendant la période d'évaluation, avec un nombre accru de satellites lancés par plus de pays et d'intervenants du secteur privé, ainsi que de nouvelles technologies arrivant sur le marché. Le secteur d'activité en observation de la Terre s'est harmonisé avec le Cadre de la politique spatiale du Canada (), qui oriente les activités spatiales canadiennes en accordant la priorité en matière d'utilisation de l'espace aux activités qui appuient les intérêts canadiens. Sans égard au Cadre de la politique spatiale, le secteur d'activité en observation de la Terre n'a pas bénéficié d'une orientation stratégique à jour et à long terme du volet spatial du secteur de l'OT pendant la période visée par cette évaluation. Le gouvernement fédéral travaille actuellement sur une stratégie en OT fédérale qui offrira un cadre d'investissement fédéral dans les capacités opérationnelles d'OT, en s'ajoutant au Plan pour l'innovation et les compétences et à la future stratégie spatiale.
Au cours de la période couverte par cette évaluation, le secteur d'activité en observation de la Terre a répondu largement aux dossiers prioritaires du gouvernement fédéral et à ceux de l'ASC en harmonisant les résultats du secteur d'activité et la conception de la MCR avec les besoins des ministères et organismes fédéraux. Le secteur d'activité en observation de la Terre fournit aux ministères et organismes du gouvernement l'accès aux données et images RSO aux fins du développement de solutions spatiales pouvant les aider à s'acquitter de leurs mandats qui contribuent directement ou indirectement aux enjeux nationaux prioritaires. Bien que RADARSAT-1 et RADARSAT-2 aient été conçus comme des missions opérationnelles, l'utilisation des données et images a évolué d'une mission à l'autre. Les données et images de RADARSAT-1 étaient principalement utilisées aux fins de recherche, alors que la mission RADARSAT-2, plutôt axée sur des fins commerciales, a eu pour effet d'accroître le nombre d'intervenants demandant un accès aux données et images RSO.
Il y a eu une croissance rapide dans l'élaboration des applications opérationnelles par les organismes et ministères utilisateurs au sein du gouvernement, mais la mobilisation de l'ASC avec les ministères sur le plan opérationnel portait surtout sur quelques ministères qui ont une grande capacité interne d'utilisation des données et images RSO.
Le soutien du secteur d'activité en observation de la Terre quant à la participation du secteur privé canadien à l'établissement de la mission spatiale relative à l'OT a généré d'importantes retombées économiques directes. Les entreprises spatiales d'OT à valeur ajoutée et les milieux universitaires canadiens ont également été impliqués dans les programmes de développement d'applications, comme le démontrent les résultats du modèle logique du secteur d'activité en observation de la Terre, pour soutenir l'innovation et le développement d'applications utilisées par le gouvernement fédéral. Conformément aux tendances mondiales et au soutien de l'industrie fourni par les autres gouvernements, le secteur d'activité en observation de la Terre peut soutenir davantage les universités ainsi que la mise en valeur et la compétitivité de l'industrie spatiale à valeur ajoutée. Les ministères et organismes du gouvernement, le milieu universitaire et le secteur privé utilisent plusieurs sources de données d'OT provenant de satellites étrangers afin de générer des solutions spatiales, et de nombreux pays tendent vers des initiatives de données ouvertes. L'examen des résultats des programmes du secteur d'activité en observation de la Terre de façon à inclure les besoins et les intérêts de tous les intervenants pour une variété de données d'OT permettrait d'assurer que le secteur de l'OT évolue au rythme des tendances mondiales actuelles.
Le rôle de l'ASC dans la conception, le lancement et l'exécution des missions d'OT pour fournir des données RSO, manipuler des données et promouvoir l'utilisation des données et images est tout à fait approprié. À mesure que le secteur d'OT évolue, les partenariats internationaux deviennent de plus en plus importants; ici, le rôle de l'ASC est très pertinent et perçu comme une importante responsabilité pour un meilleur accès aux données d'OT de satellites étrangers.
Recommandation no 1 : Étant donné que la Politique sur les résultats du Conseil du Trésor exige que les ministères développent leur cadre des résultats ministériels et leur inventaire des programmes, l'ASC devrait profiter de l'occasion pour examiner ses résultats du secteur d'activité en observation de la Terre afin de mieux refléter l'éventail des intervenants en matière d'OT au Canada et de répondre à leurs besoins en leur donnant accès à une variété de données d'OT, y compris les données provenant de satellites étrangers.
5.2 Atteinte des résultats
Conclusion no 2 : Le secteur d'activité en observation de la Terre a été efficace pour ce qui est de fournir rapidement des données et des images RSO de qualité et de soutenir les infrastructures au sol en vue de la prestation de nouvelles images RSO et des images RSO archivées, et il a généré de nouvelles solutions spatiales pour le gouvernement et l'industrie. Cependant, compte tenu des limites de capacité d'un satellite positionné qui sert un nombre croissant et diversifié de ministères utilisateurs d'images RSO, les conflits d'acquisition de données demeurent un défi, surtout au sein de l'industrie spatiale à valeur ajoutée et parmi les intervenants du milieu universitaire.
Le secteur d'activité en observation de la Terre a atteint son résultat ultime en fournissant aux ministères et organismes du gouvernement des images et des données RSO de grande qualité, et en les soutenant dans le développement de solutions spatiales. Les missions d'OT ont généré et fourni un nombre croissant de données et d'images RSO entre et pour aider les ministères et organismes du gouvernement à s'acquitter de leurs mandats. Les données et images RSO ont énormément aidé les ministères à réaliser des économies dans le cadre de leurs activités dans l'Arctique, par exemple.
Le secteur de l'OT se développe rapidement, et la demande concernant différents types de données d'OT pour accompagner les images RSO peut nécessiter divers types d'infrastructures satellitaires ou l'accès à différents types de données d'OT qui bénéficieraient à tous les intervenants en OT. Diverses options sont utilisées par le secteur d'activité en observation de la Terre ou pourraient l'être pour augmenter les sources de données, comme les sources de données commerciales, d'autres types de satellites (optiques et infrarouges, par exemple), des compromis entre les coûts des composantes satellites et la qualité des données qui peuvent profiter à un plus grand nombre d'utilisateurs, des microsatellites, et des partenariats pour accéder aux satellites étrangers. L'augmentation des utilisateurs d'images RADARSAT a amplifié le potentiel de conflits par rapport aux nouvelles acquisitions, ce qui a été partiellement résolu par la mise en œuvre de la Gestion améliorée des commandes et des conflits (GACC) pour les ministères utilisateurs. Les conflits d'acquisition de données demeurent un défi dans l'industrie spatiale à valeur ajoutée et parmi les intervenants du milieu universitaire. L'utilisation d'images archivées a augmenté au cours de la période visée par l'évaluation, et les utilisateurs sont très satisfaits du catalogue d'images archivées en ligne. La couverture standard, combinée à la valorisation et à l'accessibilité améliorées des images RADARSAT archivées, devrait permettre de soutenir l'industrie spatiale à valeur ajoutée et les intervenants du milieu universitaire en leur procurant un meilleur accès aux images RSO et un moyen efficace de réutiliser les images à de fins multiples, comme la recherche et développement en vue de la création de nouvelles applications. Cela est particulièrement pertinent dans le cas de la MCR, dans le cadre de laquelle les ministères utilisateurs expérimentés ont des plans d'acquisition à long terme aux fins de la collecte de données en continu.
Les programmes de financement du secteur d'activité en observation de la Terre ont été efficaces pour ce qui est de développer des applications visant à aider les ministères et les organismes gouvernementaux à s'acquitter de leurs mandats. Les ministères utilisateurs disposent de diverses ressources et capacités pour traiter les images RSO afin d'élaborer et de soutenir les solutions spatiales. Les programmes d'approvisionnement en images et de financement du PDAOT, d'IGOT et de SOAR ont grandement contribué à renforcer la capacité des utilisateurs ministériels. Par contre, il demeure nécessaire de donner à l'industrie spatiale à valeur ajoutée un rôle plus important dans l'offre de services pour le développement d'applications en réponse aux besoins de nouveaux ministères utilisateurs, afin de renforcer davantage leur capacité. De plus, le PDAOT, qui mobilise l'industrie spatiale à valeur ajoutée, a démontré un grand rendement des fonds investis puisque la moitié des projets examinés qui ont été soutenus ont été commercialisés. Un modèle de financement à deux niveaux fondé sur l'échelle de maturité technologique, qui fait la différence entre les projets au stade de la validation de principe et les projets au stade de la précommercialisation, pourrait multiplier les avantages commerciaux de ce programme.
Recommandation no 2 : L'ASC devrait améliorer l'efficacité du programme d'applications en revoyant sa conception et ses options de financement afin de mieux appuyer le renforcement des capacités des ministères utilisateurs de données d'OT et de développer une industrie spatiale à valeur ajoutée en OT compétitive au Canada.
5.3 Efficience et économie
Conclusion no 3 : Le secteur d'activité en observation de la Terre a été géré d'une manière efficiente et économique à l'aide de contrôles de gestion internes et de divers modèles opérationnels en vue de convenir au contexte canadien. L'évaluation a relevé des occasions d'amélioration en ce qui concerne les systèmes et les outils de mesure du rendement, qui sont actuellement décentralisés au sein du secteur d'activité en observation de la Terre, afin de produire des données adéquates sur la mesure du rendement pour appuyer la fonction d'évaluation et la prise de décisions par la haute direction.
Le secteur d'activité en observation de la Terre a été géré d'une manière efficiente pour la prestation de ses quatre SSP. Les écarts dans le budget principal sont dus aux retards dans la conception de la MCR causés par l'adaptation des besoins changeants des ministères et organismes utilisateurs du gouvernement. L'ASC a réussi à maintenir la MCR sur la bonne voie pour respecter son échéance de . Les programmes de financement ont été un moyen très efficace de soutenir l'utilisation des données en fournissant des images aux ministères et organismes du gouvernement, au secteur privé et au milieu universitaire grâce à divers mécanismes de financement et d'approvisionnement en images. Ces programmes permettent à l'ASC d'avoir une grande portée en ce qui concerne le nombre de projets appuyés par les programmes IGOT, PDAOT et SOAR.
Le secteur d'activité en observation de la Terre a également été économique par rapport aux contributions nécessaires pour offrir le programme. L'ASC utilise les mêmes ETP dans tous ses secteurs d'activité pour limiter les dédoublements, alors que les protocoles d'entente interministériels avec les ministères ont tiré parti du nombre d'ETP participant au programme, mais ont aussi renforcé la capacité d'utilisation d'images RSO dans l'ensemble du gouvernement. De plus, l'ASC a mis en œuvre des mesures d'économie des coûts internes, y compris la réduction des dépenses salariales annuelles et des coûts de déplacement. L'instauration de la GACC a été l'une des mesures les plus importantes pour réduire les coûts des images et des données supportés par les ministères et les organismes du gouvernement, en plus de l'économie d'affectations pour s'assurer de ne pas atteindre la limite avant .
Le secteur d'activité en observation de la Terre a élaboré un modèle logique pour souligner ses résultats, ses extrants et ses activités. En raison de la nature des activités du secteur d'activité en observation de la Terre, les résultats intermédiaires et ultimes de ce dernier se concentrent sur les réalisations du gouvernement fédéral et, par conséquent, il est difficile de mesurer ces résultats et d'en rendre compte. L'établissement de rapports de façon continue, par les ministères et les organismes du gouvernement, a causé une certaine lassitude parmi les utilisateurs. La collecte de données a été entreprise par chaque SSP, qui a élaboré ses propres outils ou processus d'établissement de rapports; ces outils et processus n'ont pas toujours alimenté la Stratégie de mesure du rendement du secteur d'activité en observation de la Terre et le cadre de mesure du rendement de l'ASC. Si la coordination entre les SSP en matière d'exigences de rapport était améliorée et simplifiée, cela allégerait le fardeau des utilisateurs des ministères et des organismes gouvernementaux. L'importance d'améliorer les systèmes de mesure du rendement afin de produire des renseignements fondés sur des données probantes pour gérer et améliorer les programmes, les politiques et les services et pour appuyer la fonction d'évaluation a reçu une attention renouvelée de la part du gouvernement du Canada, dans le contexte de sa Politique sur les résultats ().
Recommandation no 3 : Les outils et mécanismes de mesure du rendement du secteur d'activité en observation de la Terre devraient être remaniés et opérationnalisés de façon mieux coordonnée et centralisée au sein du secteur d'activité, dans le but de générer des données sur le rendement accessibles et utiles pour soutenir la fonction d'évaluation et la haute direction du secteur d'activité en observation de la Terre.
6. Réponse et plan d'action de la direction
| Recommandation | Responsabilité Organisation/ fonction |
Réponse de la direction | Détails du plan d'action | Calendrier |
|---|---|---|---|---|
| no 1 Étant donné que la Politique sur les résultats du Conseil du Trésor exige que les ministères développent leur cadre des résultats ministériels et inventaire des programmes, l'ASC devrait profiter de l'occasion pour examiner ses résultats du secteur d'activité en observation de la Terre afin de mieux refléter l'éventail d'intervenants en matière d'OT au Canada et de répondre à leurs besoins en donnant accès à une variété de données d'OT, y compris les données provenant de satellites étrangers. | Directeur général, Utilisation de l'espace, soutenu par le directeur général, Programmes et planification intégrée | Le secteur d'activité en observation de la Terre va examiner les résultats de ses programmes et prendra en compte la recommandation de refléter les divers intervenants tout en s'harmonisant avec les responsabilités ministérielles principales définies. Répondre à tous les besoins, y compris ceux nécessitant des données d'OT de satellites étrangers, fera partie des considérations. |
Participer activement aux activités dirigées par le ministère sur la mise en œuvre de la Politique sur les résultats et examiner attentivement les résultats du secteur d'activité en observation de la Terre grâce à l'élaboration du profil d'information sur le rendement du programme, en lien avec le cadre des résultats ministériels et des indicateurs et tout autre document de référence applicable. | |
| no 2 L'ASC devrait améliorer l'efficacité du programme d'applications en revoyant sa conception et ses options de financement afin de mieux appuyer le renforcement des capacités des ministères utilisateurs de données d'OT et de développer une industrie spatiale à valeur ajoutée en OT compétitive au Canada. | DG, Utilisation de l'espace | L'ASC examinera les options de financement et de conception du programme d'applications pour harmoniser ses objectifs, ses activités de programmes et les résultats attendus avec le cadre des résultats ministériels de l'ASC et les autres documents de référence applicables. | Préparer un programme d'application renouvelé qui comprend la définition des objectifs, du modèle opérationnel et du cadre. | |
| no 3 Les outils et mécanismes de mesure du rendement du secteur d'activité en observation de la Terre devraient être remaniés et opérationnalisés de façon mieux coordonnée et centralisée au sein du secteur d'activité, dans le but de générer des données sur le rendement accessibles et utiles pour soutenir la fonction d'évaluation et la haute direction du secteur d'activité en observation de la Terre. | DG, Utilisation de l'espace | Les outils de mesure du rendement seront restructurés au moment d'élaborer le profil d'information sur le rendement du programme, conformément à la Politique sur les résultats. | Élaborer le profil d'information sur le rendement du programme. |
Annexes
Annexe A : Modèle logique du secteur d'activité en observation de la Terre
Modèle logique du secteur d'activité en observation de la Terre - Version textuelle
Résultat final :
- Le GC offre des programmes et des services plus diversifiés ou plus rentables grâce à l'utilisation qu'il fait des solutions spatiales (CMR 1.1)
Résultats intermédiaires :
- Missions d'OT 1.1.1.1 : Les organismes du GC utilisent des données et des services spatiaux générés par satellite pour s'acquitter de leur mandat (CMR 1.1.1)
- 1.1.2 Infrastructure au sol 1.1.2.1 et 1.1.2.2 : Les besoins en données canadiennes et étrangères exprimés sont assumés par une infrastructure au sol nationale qui est fiable (CMR 1.1.2)
- 1.1.3.1 Utilisation des images et des données en OT : Les organismes du GC utilisent des solutions spatiales pour s'acquitter de leur mandat.
Résultats immédiats :
- Missions d'OT 1.1.1.1 : Les missions d'OT offrent des données et des renseignements aux organismes du GC et aux milieux universitaires (CMR 1.1.1.1).
- 1.1.2 Infrastructure au sol 1.1.2.1 et 1.1.2.2 :
- Les satellites de l'ASC fonctionnent selon les exigences opérationnelles (CMR 1.1.2.1)
- Les missions des satellites étrangers sont prises en charge (CMR 1.1.2.1)
- Les données satellites sont fournies aux organismes du GC et aux milieux universitaires (CMR 1.1.2.2)
- 1.1.3.1 Utilisation des images et des données en OT : La communauté d'OT génère de nouvelles idées et a renforcé sa capacité de transformer les données d'OT en produits et services utilisables (CMR 1.1.3.1)
- Missions d'OT 1.1.1.1, 1.1.2 Infrastructure au sol 1.1.2.1 et 1.1.2.2, 1.1.3.1 Utilisation des images et des données en OT : Sensibilisation accrue au potentiel d'OT
Extrants :
- Missions d'OT 1.1.1.1, 1.1.2 Infrastructure au sol 1.1.2.1 et 1.1.2.2, 1.1.3.1 Utilisation des images et des données en OT : Documents stratégiques d'OT
- Missions d'OT 1.1.1.1, 1.1.2 Infrastructure au sol 1.1.2.1 et 1.1.2.2, 1.1.3.1 Utilisation des images et des données en OT : Publications, présentations, ateliers et rapports
- Missions d'OT 1.1.1.1, 1.1.3.1 Utilisation des images et des données en OT : Entente pour acquérir un accès aux données d'OT
- Missions d'OT 1.1.1.1 : Instrument canadien sur satellite étranger
- Missions d'OT 1.1.1.1 : Satellite canadien
- Missions d'OT 1.1.1.1, 1.1.2 Infrastructure au sol 1.1.2.1 et 1.1.2.2 : Infrastructure au sol au Canada
- Infrastructure au sol 1.1.2.1 et 1.1.2. : Tâches des systèmes satellites et d'infrastructure au sol et gestions des données
- Infrastructure au sol 1.1.2.1 et 1.1.2, 1.1.3.1 Utilisation des images et des données en OT : Rapports et groupes de travail
- 1.1.3.1 Utilisation des images et des données en OT : Contrats/ Ententes
Activités :
- Missions d'OT 1.1.1.1, 1.1.2 Infrastructure au sol 1.1.2.1 et 1.1.2.2, 1.1.3.1 Utilisation des images et des données en OT : Évaluation des besoins des organismes du GC
- Missions d'OT 1.1.1.1, 1.1.2 Infrastructure au sol 1.1.2.1 et 1.1.2.2, 1.1.3.1 Utilisation des images et des données en OT : Communications et sensibilisation
- Missions d'OT 1.1.1.1, 1.1.2 Infrastructure au sol 1.1.2.1 et 1.1.2.2, 1.1.3.1 Utilisation des images et des données en OT : Exigences liées aux données spatiales d'OT
- Missions d'OT 1.1.1.1, 1.1.3.1 Utilisation des images et des données en OT : Négociations bilatérales et multilatérales pour acquérir un accès aux données d'OT ou un échange de données
- Missions d'OT 1.1.1.1:
- Concepts de mission
- Étude de faisabilité (phase 0)
- Développement d'instruments canadiens pour les missions à l'étranger (phases A-B-C-D)
- Développement des missions d'OT canadiennes (phases A-B-C-D)
- Missions d'OT 1.1.1.1, 1.1.2 Infrastructure au sol 1.1.2.1 et 1.1.2.2, 1.1.3.1 Utilisation des images et des données en OT : Exigences liées à l'exploitation de satellites et à l'infrastructure au sol :
- Missions d'OT 1.1.1.1, 1.1.2 Infrastructure au sol 1.1.2.1 et 1.1.2.2, 1.1.3.1 Utilisation des images et des données en OT : Études de faisabilité
- 1.1.2 Infrastructure au sol 1.1.2.1 et 1.1.2.2 : Exploitation de satellites
- 1.1.2 Infrastructure au sol 1.1.2.1 et 1.1.2.2 : Manipulation de données
- Missions d'OT 1.1.1.1, 1.1.2 Infrastructure au sol 1.1.2.1 et 1.1.2.2, 1.1.3.1 Utilisation des images et des données en OT : Exigences liées au soutien pour l'utilisation de données
- 1.1.2 Infrastructure au sol 1.1.2.1 et 1.1.2.2, 1.1.3.1 Utilisation des images et des données en OT : Planification, coordination et surveillance de l'utilisation et des demandes de données d'OT
- 1.1.3.1 Utilisation des images et des données en OT : Planification, coordination et surveillance des initiatives d'utilisation de données d'OT.
- Date de modification :